鲁政委 兴业银行首席经济学家
汤维祺 兴业研究分析师
摘要:
ESG体系是倡导在投资决策过程中充分考虑环境(E)、社会(S)和公司治理(G)因素的投资理念,包括信息披露、评估评级和投资指引三个方面,是社会责任投资的基础,是绿色金融体系的重要组成部分;
上市公司ESG体系在我国刚刚起步,信息披露数量、质量和规范性均有不足,限制了ESG评估评级以及责任投资的发展;而责任投资主体的不足,也导致上市公司缺乏完善信息披露的动机;
银行业务以项目环境风险管理、客户主体绿色属性认定,以及内部绿色评级等形式,部分地践行了ESG的方法与理念,为构建ESG评价体系能够提供有益的经验与借鉴;
“赤道原则”的环境风险管理契合发展中经济体需求,注重制度与机制建设,能够有效控制环境与社会风险;
配合环境监测数据,以及环境行为评价等外部信息,能够补充企业环境社会绩效数据的缺失,构建完整的ESG评价体系;
强化投资者教育和上市公司信息披露能力建设有助于提高ESG体系内生发展的动力。
关键词: ESG 信息披露 责任投资 赤道原则 绿色企业
引导资本市场的绿色化,即鼓励“绿色投资”成为进一步完善绿色金融体系、挖掘绿色金融市场潜力、推动绿色发展与低碳转型的重要途径。而其最重要的基础便在于企业环境信息,以及更广义的社会责任信息的披露。在2016年8月七部委联合发布的《关于构建绿色金融体系的指导意见》中便提出,要逐步建立和完善上市公司强制性环境信息披露制度,并提出了发展第三方认证等配套机制;2017年3月,证监会主席方星海在博鳌论坛上也透露,证监会将推动上市公司强制性社会责任信息披露工作。在2016年12月证监会发布的《公开发行证券的公司信息披露内容与格式准则第2号》修订版中,已经要求部分重点排污单位自2017年其强制披露污染排放情况。可见我国企业社会责任信息披露相关工作,已经在上市公司的层面上紧锣密鼓地展开。
借鉴国外先进市场的经验,以企业ESG信息披露为基础,构建社会责任评估评级和责任投资体系,对于绿色金融市场的发展能够起到极大的促进作用。我国不论是上市公司还是非上市公司的ESG披露、评估和投资,都尚未形成系统。随着公众关注,以及监管要求的提升,加上市场和投资者自身对可持续发展更高的关注,ESG体系的发展也将步入快车道。在这样的背景下,加快完善上市公司ESG信息披露指引和ESG绩效评价方法和指标体系,并结合市场监管以及市场投资的实际需求不断完善相关体系,探索并适时推出ESG指数,对于引导绿色投资、完善绿色金融体系,助推绿色和可持续发展,都将起到非常重要的作用。
一、ESG体系的发展现状与国际经验
ESG是环境(E)、社会(S)和公司治理(G)的简称,因此顾名思义,ESG体系是倡导在投资决策过程中充分考虑环境、社会和公司治理因素的投资理念。随着气候变化、资源枯竭、人权与文化冲突等问题逐渐成为全球共同面临的重要挑战,企业在ESG方面的表现对企业的持续发展,乃至短期绩效的影响不断凸显,受到了越来越多的政府、监管机构、金融机构、投资人等市场主体,以及社会公众的关注。在资本市场发展过程中,针对ESG的三个方面演化出了全面、系统的信息披露标准,和绩效评估方法;同时,由于ESG体系提供企业践行社会责任、面临环境和社会风险的相关信息,具有系统性、全面性和定量可比等特征,能够为关注社会责任的投资人提供具体的指引。而反过来,市场和投资人对企业社会责任越来越高度的重视,也使ESG信息披露及评估评级体系不断发展完善。
上市公司ESG体系主要包括三方面的内容:ESG信息披露标准、企业ESG表现的评估评级方法,以及ESG评级结果对投资的指引和参考作用。就全球来看,ESG信息披露的工作正在各地区交易机构的推动下迅速发展;ESG评估的标准、方法和实践则主要由各大评级和指数机构开展;而以ESG为投资指引作为社会责任投资的主要形式,也在欧美市场普遍获得了良好的收益表现。相比于更加广义的“企业社会责任”概念,ESG从一个具体化、系统化,以及定量和可比的角度,为资本市场提供了更为明确的信号。
国际经验表明,ESG披露是基础条件、ESG评估则提供了方法论,两者一起构成了责任投资的重要推动力量,并与责任投资者团体共同成长。
1.ESG信息披露渐成全球趋势
目前,全球超过30个经济体对企业ESG信息披露提出了要求,包括欧洲、美国、日本、新加坡各大主要市场,以及南非、巴西、加拿大、印度、马来西亚、斯里兰卡、泰国、土耳其等。其中,德国、菲律宾、波兰、新加坡、土耳其等国家和地区的交易所还明确了ESG信息披露的标准和指引。全球至少有7家交易所已经强制要求上市公司披露环境信息。此外,许多国际组织,如联合国贸发会(UN-CTAD)、环境规划署金融行动(UNEP-FI)、责任投资倡议组织(UN-PRI),和全球契约(UNGC)等,在2009年共同发起了可持续证券交易所倡议(SSE),致力于推动全球交易所、投资者、公司和监管机构间的合作,通过加强ESG等信息披露,引导金融市场的可持续发展。
|
表1:港交所ESG信息披露指标体系 |
||||||||||||||||||||||||||||||||||||||||||||||||||||||||||||||||||||||||||||||||||||||||||||||||||||||||||||||||||||||||||||||||||||||||||||||||||||||
|
||||||||||||||||||||||||||||||||||||||||||||||||||||||||||||||||||||||||||||||||||||||||||||||||||||||||||||||||||||||||||||||||||||||||||||||||||||||
|
注:蓝色部分内容为“不遵守就解释”的内容;其他部门为建议披露的内容。 |
||||||||||||||||||||||||||||||||||||||||||||||||||||||||||||||||||||||||||||||||||||||||||||||||||||||||||||||||||||||||||||||||||||||||||||||||||||||
2015年12月,港交所发布了《ESG报告指引》修订版,对在港交所挂牌的上市公司提出ESG信息披露要求,从“自愿性发布”上升至“不遵守就解释(comply or explain)”的半强制性规定,并明确了需要披露的“关键绩效指标(KPI)”。这也使港交所成为ESG信息披露方面全球领先的交易机构。
纵观全球发展进程,要求企业,尤其是上市公司披露ESG信息已经被越来越多的国家和地区所接受,并且逐步从“鼓励自愿性披露”,向“不遵守即解释”的半强制,甚至完全强制披露过渡。在信息披露内容上,指标更加清晰、量化信息比例不断提高,内容也日趋综合化、全面化。
明确ESG披露标准,有助于提升信息的可比性,为ESG表现的评估和进一步的投资提供基础。目前全球使用的最广泛的ESG信息披露标准,是全球报告倡议组织(GRI)推出的《可持续发展报告指南》。GRI指南经历了四次修订,并将于2018年7月1日起施行第五版修订指引(G5)。其他国际通行的披露标准还包括国际标准化组织的ISO26000社会责任指引、社会责任组织Accountability的AA1000准则等。此外,部分国家和地区的监管机构及交易所也根据自身情况,提出了专门的披露指引,如新加坡证交所的《上市公司可持续性报告指导》、泰国证券交易所的《上市公司良好公司治理原则》、加拿大的多伦多股票交易所的《环境和社会披露入门》,以及德国证券交易所的《ESG实践指引》等。
归纳现有的国际标准,主要遵循四个原则:影响显著性原则、量化原则、平衡性(或全面性)原则,以及一致性原则:
影响显著性原则:指不论对企业自身的财务状况是否有影响,只要对利益相关方及社会公众具有显著影响的事件和信息,都需要进行披露;
量化原则:要求披露的关键指标须可计量,披露量化指标的同时应附带说明,可列举计算关键绩效指标所必须的资料,说明其目的和影响;
平衡性(全面性)原则:ESG报告应当全面地披露环境、社会与企业治理各个方面的正面或者负面的信息,避免可能会不恰当地影响报告读者决策或判断的选择、遗漏或呈报格式;
一致性原则:包括纵向的一致性和横向的一致性。前者指企业应持续使用一致的披露统计方法,使披露的数据连贯可比,在统计方法的变更时也应披露其可能的影响。而后者则是指ESG报告中的数据应该同时具有跨行业的横向可比性。
2.ESG评估与投资相辅相成
上市公司ESG表现的评估,不仅作为企业践行社会责任的表征,更重要的是能够为社会责任投资提供重要的指引。因此,ESG评估常常成为国际评级和指数机构构建ESG投资指数的先决条件。而反过来,指数表现的好坏也会在很大程度上影响指数的影响力,因此相关机构也会根据指数的长期表现,调整和优化评估评级的方法。目前全球就具有较大影响力的ESG评估体系包括MSCI的ESG评估体系、英国富时指数FTSE的评估、道琼斯可持续发展指数DJSI,以及汤森路透ESG评估体系等。
基于这些评级,发展出一系列ESG投资指数,包括MSCI全球/美国/新兴经济体ESG指数系列、FTSE4Good系列指数、S&P DOW Jones欧洲/中东/北非/日本指数系列,以及 Domin1400指数、Ethibel指数、STOXX ESGLeaders指数系列、恒生可持续发展企业指数系列等,从投资、环境、社会、人权等方面评价企业可持续发展能力。事实证明,纳入ESG表现作为投资决策依据,构建的这些ESG投资指数都具有良好的长期表现。除此之外,责任投资(SRI)的大幅增长,而相关评估和评级也为社会责任投资提供了参考。
在评估方法和指标体系上,各家机构体现出以下共同的特点:
都包含了环境可持续发展影响、社会可持续发展影响、企业内部及外部利益相关方关系管理,以及环境与社会风险管理等方面。其中环境与社会风险管理体现企业对未来风险的关注与把控能力;并根据不同市场的具体情况,调整四个方面得分的权重;
在指标体系中,都同时包含数值指标与定性(是或否)指标,同时通过指数标准化,保证跨行业的可比性;
都以企业自主信息披露,如《社会责任报告》、《可持续发展报告》、《环境责任报告》等为主要数据基础,配合调研数据补充信息,但较少使用监管执法信息;
依托第三方机构提供深入、具体、可靠的上市公司自然资本数据及分析服务,为评估评级方法的优化提供支持。
而在发展战略上,国际主流指数公司,如MSCI、道琼斯、富时集团等,均在通过其不断研发的ESG相关指数系列,扩大地区覆盖范围和市场影响力,推动其ESG信息披露标准发展为国际统一标准。
|
表2:国际代表性绿色股票指数及指数系列 |
|||||||||||||||||
|
|||||||||||||||||
|
资料来源:秦二娃、王骏娴(2016):健全绿色股票指数体系服务绿色经济发展,证监会工作论文 |
二、国内ESG体系的实践及问题
近年来我国社会责任投资受到越来越多的关注,一方面是由于经济发展的可持续性受到了前所未有的挑战,公众意识和监管力度不断提升;另一方面也在于我国企业和金融市场不断融入经济全球化,需要与国际市场在观念和机制上实现更好的对接。这对我国ESG体系的建设提出了紧迫的要求。
1. 国内ESG信息披露制度体系
自2003年起,我国已在一系列环境法律、法规中,对企业ESG相关信息披露做出了要求。2003年9月,原国家环保总局《关于企业环境信息公开的公告》是我国第一个有关企业环境信息披露的规范,要求污染严重的企业公布包括企业环境保护方针、污染物排放总量、企业环境污染治理、环保守法、环境管理等在内的5类环境信息,并鼓励其他企业自愿进行环境信息公开。2007年4月,发布《环境信息公开办法(试行)》,明确强制公开环境信息的标准,以及鼓励企业自愿公开9类企业环境信息。2014年4月《环境保护法》以法律的形式,对公司披露污染数据,以及政府环境监管机关负责公开的信息作了明确的规定。
针对上市公司,深交所2006年9月发布《上市公司社会责任指引》,鼓励公司自愿披露公司社会责任报告;2008年5月,上交所《关于加强上市公司社会责任承担工作的通知》及《上市公司环境信息披露指引》鼓励上市公司披露社会责任报告,并且提出只要发生与环境保护有关的同时对股票价格产生影响的事件,应当及时披露。
为了配额交易所的规定,环保部2008年2月发布了《关于加强上市公司环境保护监督管理工作的指导意见》,要求在发生可能对上市公司证券及衍生品种交易价格产生较大影响且与环境保护相关的重大事件,应当立即披露。此后2010年9月,环保部《上市公司环境信息披露指南》首次将突发环境事件纳入上市公司环境信息披露范围,并在附录中列示了上市公司年度环境报告编写参考提纲。
2015年以来,国家质量监督检验检疫总局、国家标准化管理委员会发布了《社会责任指南》(GB/T 36000-2015)、《社会责任报告编写指南》(GB/T36001-2015)、《社会责任绩效分类指引》(GB/T 36002-2015)等标准体系,意味着我国社会责任由起步阶段步入实质阶段。
按照相关法律法规,我国企业ESG信息披露的内容包括环境投资、排污费用等环境会计信息、污染物排放信息、资源消耗信息、环境管理信息,以及安全生产信息等。信息来源主要包括污染监测、环境监管,以及企业自主披露。
图1:我国企业社会责任报告披露情况(2015)


资料来源:商道融绿(2016):《价值发现之旅2015——中国企业社会责任报告研究》
根据2016年12月在北京召开的“第四届中国责任投资论坛年会”传出的消息,2016年我国A股市场共有711家上市公司披露了社会责任报告,这一数字近年来持续增长。其中,制造业企业数量最多,占比超过一半;但相对比例则是金融业最高,超过93%的金融业上市公司披露了社会责任报告。此外,公司规模较大、国有或控股,以及经济发达地区的企业,或者属于高污染高耗能产业的企业,社会责任披露比例较高,履行社会责任的意愿也较强[①]。
尽管我国上市公司社会责任信息披露水平不断提高,报告数量增幅较快,但是仍处于起步阶段。主要表现为四个方面:
披露信息的企业占比较低:我国由于缺乏强制性,截至2015年7月,只有20%左右的上市公司披露环境信息,大部分企业都没有披露,也没有给予足够重视;
定性描述多、定量披露不够:在环境信息公开方面大多以定性描述为主,缺乏定量的数据支撑,更缺乏同行业及国内外标准的比较。在仅有的数量信息中,环境投入信息披露相对较多;
信息披露存在较多“报喜不报忧”的现象:大部分公司有选择地大量披露正面的和难以验证的描述性信息,回避可能有负面影响的资源消耗以及污染物排放的数量信息。只有极少数公司公开披露关于废水或废气排放不达标的负面信息;
信息披露经第三方验证的比例较低,披露质量有待加强:与国外成熟市场相比,国内上市公司聘请第三方机构进行审验和验证的比例较低。
2.国内ESG评估体系
在ESG评估方面,国内典型的评估体系主要包括:润灵环球责任评级(RKs)机制、中国社会科学院经济学部企业社会责任报告评级机制,和中证指数有限公司ECPI-ESG机制。其中,中国社科院企业社会责任研究中心则主要针对企业社会责任报告本身开展评级工作;RKs体系包括ESG评级、企业社会责任报告评级、社会责任投资者服务等;ECPI-ESG评级体系则更关注公司在环境保护、社会责任和公司治理方面的长期表现。总体来看,我国现有的几大ESG评估机制并未形成足够的市场影响力,主要由于以下问题:
基础数据缺乏:如前文所述,我国ESG信息披露主要通过上市公司《社会责任报告》体现,其中以定性描述为主,定量数据不足,这对要求定量分析和跨企业、跨行业对比的第三方评估造成了很大的障碍。此外,环保部门的企业环境数据公开不足,也导致了机构通过外部数据进行定量评估难度提升。因此,现有评估评级的结果难以反应公司真实的环境绩效;
评估方法较为简单,缺乏分行业的样本选取与评估方法:我国ESG可持续发展40指数和100指数,都是从上证180公司治理指数和沪深300指数中挑选出ECPI ESG评级较高公司股票,未进行行业细分。而事实上不同行业中,企业治理和环境表现间的相关关系存在较大差异。忽视行业差异客观上是由于上市公司ESG信息披露较少,限制了样本选择,但这也导致了评估评级结果本身科学性和权威性不足;
评估方法缺乏透明度:ESG信息披露以定性描述为主,在评估评级过程中势必采用大量主观打分过程,因此需要对相关方法进行说明。但现有的评级体系对打分的详细方法和过程均未作公开,导致评级结果的可信度大打折扣。
三、上市公司ESG评估要点
就ESG评估体系自身的设计而言,国外市场的先进经验已经为我们提供了充分的借鉴。比如MSCI、富时、道琼斯,以及汤森路透等指数机构都已经形成并发布了科学、完整、详细的评估体系。然而由于我国资本市场信息披露体系的基础条件,以及上市公司的实际情况有别于国外先进市场,因此在设计我国ESG评估体系过程中,需要相应调整以适应国内市场。
1.循序渐进推动上市公司ESG信息披露
建立更完善的ESG信息披露的标准、逐步完善中国上市公司披露指南,是建立ESG评估评级,乃至构建指数、引导ESG投资的基础。在目前我国资本市场ESG信息披露刚刚起步的背景下,建立和完善信息披露体系无疑是首要任务。然而由于企业实际情况不同,ESG信息管理和披露的能力在短期内也有较大差距,因此需要循序渐进地推进。
具体而言,需要在三个维度上“循序渐进”:
在企业覆盖范围上:由大及小、由重点行业向其他行业,由国有企业向非国有企业扩展。这也是国外市场ESG体系发展初期常用的战略,如印度证券交易所和孟买证券交易所只要求前100家市值最大的上市公司必须披露涉及ESG信息的企业社会责任报告,其他上市公司为自愿发布;2014年,欧盟议会通过了披露非财务信息的法案,要求拥有500名员工以上的企业披露企业社会责任方面的信息;
在披露强制性上:由自愿性、鼓励性的引导,逐步过渡到“不遵守就解释”的半强制,以及完全的强制披露;
在披露内容上:可以先要求披露部分关键信息,包括环境和社会风险管理制度等管理信息,以及环保部门已经要求报送或披露的重点污染物排放和资源消耗量等环境社会绩效信息;逐步扩大披露信息范围,提供更为全面的企业ESG信息;
在质量标准上:在初期可以不要求进行第三方审计,以减低企业环境信息披露的成本。在市场认知、认同逐步提升,以及社会责任投资者团体逐步形成,对ESG信息披露质量提出更高的要求后,倒逼第三方审计等制度,提升披露质量。
2.结合我国实际需求与政策导向确定评估的侧重
生态环境的可持续性,是我国经济发展面临的最大风险,也是政策关注的重点。在“十三五”期间,我国更是提出了“绿色发展”作为经济和社会发展“五位一体”核心理念之一。另一方面,随着生态文明建设和绿色发展不断推进,环境法律法规体系不断细化完善、环境监管执法趋严,使得企业面临的环境风险很大程度上会传导到企业财务风险中,对长期经营造成深远的影响。
比如在去产能过程中,企业环境、能效及资源利用效率等标准,就成为决定企业存续的关键;“史上最严”《环保法》及配套政策的颁布,以及相应监管和罚则的坚决落实,也使企业环境违法违规成本陡增;而反过来,在环境资产产权市场化管理逐步铺开的背景下,企业落实减排不再仅仅是成本,而是能够形成相应的收益。
从这些因素看,现阶段国内企业ESG绩效的评估评级,应当更加侧重于环境表现。从基础数据的条件看,聚焦环境绩效也具有合理性。在我国ESG体系发展初期,上市公司自身信息披露较少、披露质量较低、缺乏可比性是客观存在的现象。但另一方面,我国环保等监管监察机构长期以来的环境监测数据,以及企业环境违法、违规信息,则能够从另一个更加客观可比的角度提供了充分的信息,有助于定性与定量相结合地,进行跨期、跨行业的对比和评估。
图2:我国ESG总体表现

资料来源:IFC(2009):《中国可持续投资报告》
3.充分应用多元信息补充ESG信息披露
除了前文所列的《关于企业环境信息公开的公告》、《环境信息公开办法》中要求重点污染企业披露的5类环境信息外,2005年11月,原国家环保总局发布《关于加快推进企业环境行为评价工作的意见》,并以附件的形式发布了《企业环境行为评价技术指南》,要求自2010年起全国所有城市全面推行企业环境行为评价,并纳入社会信用体系建设。评价结果以绿色、蓝色、黄色、红色和黑色分别进行标示,并向社会公布:
绿色:企业达到国家或地方污染物排放标准和环境管理要求,通过ISO14001认证或者通过清洁生产审核,模范遵守环境保护法律法规。
蓝色:企业达到国家或地方污染物排放标准和环境管理要求,没有环境违法行为。
黄色:企业达到国家或地方污染物排放标准,但超过总量控制指标,或有过其他环境违法行为。
红色:企业做了控制污染的努力,但未达到国家或地方污染物排放标准,或者发生过一般或较大环境事件。
黑色:企业污染物排放严重超标或多次超标,对环境造成较为严重影响,有重要环境违法行为或者发生重大或特别重大环境事件。
环保部的企业环境行为评价体系本身,便是一个独立的环境绩效评价体系,并且已经持续多年发布,为资本市场的ESG评估,尤其是其中环境领域的评估提供了重要参考。
4.强调能力建设和投资者教育
投资者对社会责任投资的认识与践行,是推动ESG体系发展的重要内生动力。目前,全球已有来自50多个国家超过1500家机构通过签署联合国社会责任投资原则(PRI),承诺通过投资行动履行和推动社会责任,这些机构代表的资产总额超过60万亿美元。遗憾的是,我国目前尚未形成责任投资者团体。市场对企业社会责任的忽视,在很大程度上导致了我国上市公司ESG等社会责任信息披露方面缺乏动力。因此,需要通过行业协会、大型机构,以及研究机构开展投资者教育,让投资者意识到环境和社会责任信息对投资决策的重要意义。
此外,需要加强企业社会责任披露的能力,通过培训、座谈演讲、交流的方式,共同提高A股市场ESG信息披露的质量。
在此过程中,与国际机构,如PRI、IFC,以及MSCI等市场机构合作,借鉴和推广国外先进经验,也是加快我国ESG体系建设的重要助力。
四、ESG评估指标体系
尽管我国尚未形成ESG体系,但在生态文明建设和绿色金融体系建设战略的引导下,部分金融机构,尤其是银行业机构在自身业务发展过程中,意识到企业社会责任,尤其是环境风险和管理对企业长期发展的重要性,并以项目环境风险管理、客户主体环境和社会可持续性信息跟踪,以及内部评级等形式,部分地践行了ESG的方法与理念。这些早期的实践,为我们构建ESG评价体系能够提供有益的经验与借鉴。
1.银行业的经验借鉴
不论在国内还是国外,银行机构都在绿色金融领域走在前列,不仅对融资主体的社会责任要求较为严格,同时由于银行业务带来的信息优势,能够较早地形成相对完整的环境及社会表现及风险评估体系。“赤道原则(EPs)”是一个典型的例子,它是一套旨在管理项目融资中环境和社会风险的自愿性金融行业基准,要求金融机构在提供项目融资前,对项目可能的环境和社会影响进行综合评估。
“赤道原则”的基本要求,就是对于融资项目ESG信息的披露、跟踪和管理,并将ESG关键信息融入到业务管理流程和风控体系中。但“赤道原则”不仅仅关注静态的准入标准,更重要的是,强调通过风险评估和管理措施的引导,使融资主体在项目执行前期和过程中,强化环境保护和社会责任,最终在降低融资项目长期风险的同时提升环境和社会的和谐,促进可持续发展。这样的理念对于发展中国家或者新兴市场国家具有更加积极的意义。
目前全球已有38各经济体的供给88家金融机构宣布采纳赤道原则,形成了一个实务上(de facto)的国际金融准则。兴业银行2008年承诺采用“赤道原则”,成为我国第一家赤道银行,引入并消化吸收国际先进模式、加强环境和社会风险管理。通过在绿色金融领域超过十年的深入探索,逐步形成了一整套国际接轨同时又适应我国国情和市场特点的管理体系与业务模式。不仅遵循“赤道原则”,对项目层面的环境和社会表现和相关风险进行评估和优化管理,同时对主体层面上的绿色属性及环境表现进行分析评估,形成了独有的绿色企业认定标准和方法,经过长期业务的检验,能够很好地优化环境风险控制,优化融资项目的长期绩效。
兴业银行绿色金融专属客户管理,是兴业绿色金融业务的重要创新,旨在对客户主体的绿色属性进行认定(绿色企业)。具体而言:
首先确定了37个能够直接促进我国绿色发展和低碳转型的产业,按照企业主营业务情况进行行业归类;
对属于上述行业并自身经营状况和环境社会表现良好的企业,认定为专属客户(绿色企业),给予差异化的管理和服务模式;
通过风险事件跟踪,以及环境监管部门信息检索等方式,跟踪企业环境管理和绩效表现,实时调整绿色企业名单。
这样的业务管理模式,与基于企业视角的上市公司ESG评估和投资有着很高的一致性,能够快速地嫁接到资本市场的投资抉择中。
除此之外,兴业银行在自身社会责任信息披露方面也积累了丰富的经验,形成了完整的规范。兴业银行自2008年起独立披露社会责任报告,2009年更名为可持续发展报告。目前兴业是国内金融上市公司中,唯一同时披露绿色金融业务以及自身经营环境绩效的企业,披露的信息包括定量的节能量,以及温室气体和各类主要污染物的减排量。利用自主开发的融资项目环境绩效计算器,可以灵活、实时地核算绿色融资项目实现的污染物及碳减排效果,为业务管理和市场监管提供参考。
2.参照“赤道原则”设立可操作的评判标准
抛开形式规定,“赤道原则”评估项目环境与社会风险的核心标准,是IFC《环境和社会绩效标准》。国际金融公司绩效标准也被很多国家部分或全部引用,制定其环境和社会监管框架的范围和目的。作为世界银行的成员机构,IFC的《环境和社会绩效标准》很大程度上是针对发展中经济体的实际情况进行设计的,在这些经济体中具有更高的适用性。具体而言,主要包括八个主题:
环境和社会评估和管理系统:要求融资主体制定环境和社会管理机制,促进可持续的环境和社会绩效,提高其运营业绩。管理系统还包括对相关突发事件的应急机制;
劳动和工作环境:要求保护员工的基本权益,提供安全和健康的工作环境;
污染防治:要求融资主体对项目自身及全产业链的污染排放进行控制和管理,杜绝超标违规排放、尽量减少污染排放的环境影响;
社区健康、安全和保障:融资方应采取措施,避免或减少其运营活动对社区健康、安全和保障带来的风险和影响;
土地征用和非自愿拆迁:融资方应尽量避免实体或经济迁移;如不能避免,应通过如公平补偿、改善生计和生活条件等适当的措施,最大程度地减少迁移对个体或社区的影响;
生物多样性的保护和自然资源的可持续管理:在生态脆弱地区的项目,应避免或降低其运营活动对生物多样性的威胁,并促进在运营活动中使用可再生自然资源;
土著居民:应确保在其运营活动中,尊重土著居民的独特性和文化以及他们赖于生存的自然资源,减降他们可能会因此遭受的经济和健康影响;
文化遗产:文化遗产包括具有重要考古、历史、文化、艺术和宗教意义的房屋和遗址、独特的环境特点和文化知识,和受到保护的代代相传的传统生活方式或独特社区等。融资方应避免其运营活动对文化遗产造成破坏。
相比于MSCI、汤森路透等国外发达市场通行的ESG评估体系,“赤道原则”的评判标准更加注重融资主体对项目风险的管理,注重制度与机制的建设,要求融资主体针对各种潜在不利影响及风险都有相应的缓解和应对措施。
但需要指出的是,“赤道原则”立足于对新建项目的环境与社会风险管理,因而往往不存在ESG绩效的相关数据,但这对于面向企业主体的ESG评估体系,却是至关重要的,需要通过外部信息与评估体系加以弥补。
特别声明:文章只反映作者本人观点,中国金融信息网采用此文仅在于向读者提供更多信息,并不代表赞同其立场。
3.企业ESG表现的跟踪与管理
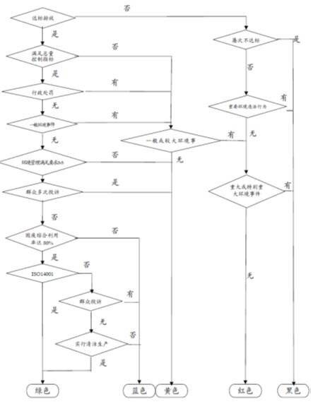
如前文所述,环境表现的定量信息披露是目前我国上市公司社会责任信息披露的短板,阻碍着ESG评估评级体系的发展。但这并不表示我国企业环境信息完全缺失,事实上环保部门的监察监测数据公开的相关工作近年来加快推进,为ESG评估,尤其是环境绩效的评估提供了重要的基础。2005年11月,原国家环保总局发布《关于加快推进企业环境行为评价工作的意见》,并以附件的形式发布了《企业环境行为评价技术指南》,要求自2010年起,全国所有城市全面推行企业环境行为评价,评价对象为污染物排放严重超标和超总量控制指标的企业、使用有毒有害原材料的企业、群众反映强烈的排污企业、在当地有重要影响的企业(包括服务业企业)和重点污染源等五大类。
图3:环保部“企业环境行为评价”流程

资料来源:原国家环保总局发布《企业环境行为评价技术指南》
按照《意见》的要求,参加环境行为评价企业的主要污染物排放总量之和要达到当地工业排污总量的80%以上,并且评价结果纳入社会信用体系建设。环保部“企业环境行为评价”体系,全面考量了企业污染物排放管理、违法违规排放、环境风险与群体性事件、清洁生产以及资源循环利用等方面的表现,并进行打分评级。这为ESG绿色环境绩效的评估提供了充裕的样本,便于进行评估和行业对标,能够为ESG体系的建设提供重要的支撑。
特别声明:文章只反映作者本人观点,中国金融信息网采用此文仅在于向读者提供更多信息,并不代表赞同其立场。转载和引用此文时务必保留此电头,注明“来源于:中国金融信息网”并请署上作者姓名。






