近日,为进一步促进物联网等新一代信息技术在疫情防控和企业复工复产工作中的有效应用,江苏无锡初步遴选公布了首批61项优秀应用案例和解决方案,面向社会推广典型经验。
据悉,首批优秀应用案例和解决方案共有疫情防控和复工复产两大类,细分13小类。其中疫情防控类又划分为疫情监测、隔离管理、人员流动、社区管理、防控救治、检测诊断、防疫环境管理、物资管理等8类;复工复产类包括远成办公、复工管控、物流供给、通讯应用、远程运维等5类。
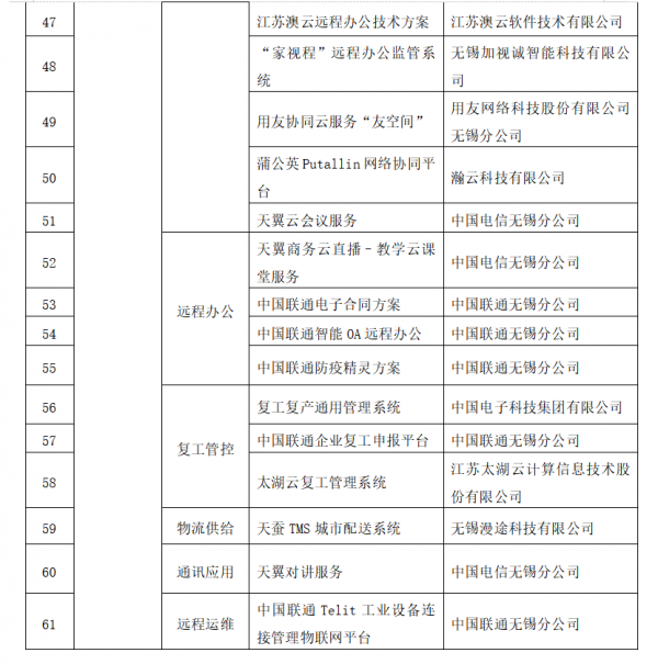
首批61项优秀应用案例和解决方案名单




近年来,无锡在推进实施产业强市主导战略中,坚持把以物联网为龙头的新一代信息技术产业作为发展战略性新兴产业的优先选项,加强组织领导,健全政策体系,优化资源配置,夯实基础保障,形成合力推进无锡物联网产业集群发展的良好局面。
截至目前,全市物联网产业集群企业超过2000家,覆盖“感知、连接、平台、应用、安全”等较为完整的上下游产业链,物联网等新一代信息技术产业中上市企业达63家、新三板挂牌企业353家。物联网产业保持年均20%以上的高速增长,2019年全市物联网产业营收超2800亿元。(殷晴)










