新华财经北京12月24日电(分析师张威 邢博)2020年,突如其来的新冠肺炎疫情对我国乃至全球经济带来前所未有的冲击。面对充满挑战的宏观环境,我国银行业坚持新发展理念,坚持深化改革开放,向实体经济让利,严守风险底线,大力支持疫情防控、复工复产和实体经济发展,在提升张威 邢博金融服务实体经济的质量和效率的同时,实现了总体平稳运行,资产负债规模快速增长,信用风险整体可控,风险抵补能力充足,改革转型步伐进一步加快。
2020年,我国银行业总体平稳运行,体现了防疫应变的能力。加大实体经济支持力度,贯彻落实疫情防控、复工复产、支持实体经济的各项政策,体现了金融与经济共生共荣的本源关系。
展望未来,得益于成功的疫情防控和经济复苏这一最大基础,我国银行业运行的整体环境正在逐步好转。预计2021年我国银行业运行形势将整体好转,经营业绩触底改善,不过资产质量等风险仍然需要关注。
一、经营状况短期下滑,加大让利实体经济
2020年,面对新冠肺炎疫情的挑战,我国银行业大力支持疫情防控、复工复产,加大实体经济支持力度,坚持落实减费让利政策,同时提高拨备计提力度,提前应对不良风险上升压力,因此经营状况出现短期下滑,营收仍然实现正增长,不过利润同比大幅下降。
(一)营收实现稳健增长,分化较为明显
2020年前三季度,37家上市银行(A股上市,下同)合计实现营业收入4.03万亿元,同比增长5.24%。分机构类型来看,股份制商业银行和城市商业银行营业收入增长动力较强,分别实现同比增长7.32%和7.46%,营收规模分别达到11437.22亿元和2686.31亿元;大型商业银行和农村商业银行分别同比增长4.12%和5.10%,营收规模分别为25659.85亿元和478.27亿元。

与上年同期大多数实现两位数增长不同,2020年前三季度共有13家营收同比实现两位数增长,其中8家为城市商业银行,3家为股份制银行,2家为农村商业银行。2020年10月上市的厦门银行营业收入同比增速在37家银行中最高,为19.56%。
大型商业银行营收增速相差不大,股份制银行、城市商业银行和农村商业银行营收增长情况分化较大,发展潜力差异明显。股份制银行中,华夏银行、平安银行和兴业银行营收同比分别增长14.19%、13.22%和11.11%,但浦发银行仅增长1.60%。城市商业银行中,虽然超半数银行营收同比实现两位数增长,但上海银行同比下降0.91%,北京银行和西安银行同比微增0.21%和0.58%。农村商业银行中,无锡银行和张家港行同比分别增长11.94%和10.46%,但江阴银行和紫金银行同比分别下降3.28%和2.23%。


(二)利润同比大幅下滑,三季度边际改善
2020年以来,银行业盈利受到较大挑战,利润水平一度出现较大幅度下滑。根据银保监会数据,2020年前三季度,我国商业银行累计实现净利润1.5万亿元,同比下降8.3%,上半年净利润同比下降9.4%。银行业利润出现历史性下降主要是三方面因素影响:
一是疫情冲击和经济下滑的滞后反映。由于现行财务会计和统计制度造成的时滞影响,银行业务的“风险”往往滞后“利润”体现。我国GDP一季度同比下降6.8%,二季度增长3.2%,三季度增长4.9%,随着实体经济困难向银行业传导的滞后效应逐渐显现,银行净利润下滑出现在二季度,而随着经济回升,银行利润也在三季度显现回调态势。
二是银行业为有效支持实体经济发展,积极落实各项减费让利政策要求,加大向实体经济让利。根据人民银行和银保监会数据测算,2020年前10个月金融系统通过降低利率、中小微企业延期还本付息和普惠小微信用贷款两项直达工具、减少收费、支持企业进行重组和债转股等渠道,已向实体经济让利约1.25万亿元,全年可实现让利1.5万亿元的目标。前三季度21家全国性银行服务收费减费让利1873亿元,预计银行业全年可实现减费让利3600亿元左右。
三是为提前应对不良资产上升的压力,银行业普遍加大了拨备计提力度,再叠加银行税金及附加、管理费用的较明显增长,银行业虽然营业收入实现了稳定增长,但营业支出方面也增幅较大,特别是信用减值损失项目。

2020年前三季度,37家上市银行合计实现净利润1.30万亿元,同比下降7.68%。分机构类型来看,大型商业银行合计净利润同比下降8.66%,下降幅度最大;其次股份制商业银行合计净利润同比下降7.03%,降幅也较为显著;城市商业银行和农村商业银行同比下降幅度较小,分别为1.21%和3.18%。

具体来看,6家大型商业银行和9家股份制商业银行净利润全部同比下降,其中交通银行、民生银行和中信银行降幅较大,分别同比下降11.95%、17.82%和10.06%。城市商业银行和农村商业银行受部分银行净利润下滑幅度较大拖累,整体净利润仍呈现同比下滑态势,但多数银行净利润实现了正增长,其中厦门银行、杭州银行、宁波银行、苏农银行、张家港行同比增速相对较高,分别为8.70%、5.11%、5.45%、6.58%和5.07%。


值得关注的是,随着我国复工复产的不断推进,宏观经济稳步回升,上市银行净利润的下滑趋势也在逐渐减弱,获利能力在逐渐恢复。前三季度,37家上市银行合计实现净利润同比下降7.68%,降幅较上半年减少1.63个百分点。其中,大型商业银行净利润下降幅度收缩最为明显,其前三季度同比降幅较上半年减少2.49个百分点。股份制商业银行和农村商业银行降幅也分别减少0.98个和0.40个百分点。

二、资产负债规模快速增长,结构持续优化
(一)规模扩张加快,贷款高速增长助力经济恢复
2020年以来,为应对疫情挑战,货币政策逆周期调节力度显著加大,银行业积极落实各项定向性、结构性政策工具,加大实体经济信贷支持力度,资产规模特别是贷款规模实现快速增长。据银保监会公布数据显示,截至2020年9月末,银行业金融机构总资产307.62万亿元,同比增长10.83%,其中各项贷款178.6万亿元,同比增长12.6%;总负债281.75万亿元,同比增长11.00%。银行资产规模、负债规模的扩张速度均较2019年同期显著加快。

截至2020年三季度末,36家上市银行(厦门银行因数据不全未计入)资产规模合计达到206.49万亿元,同比增长11.40%。分机构类型来看,股份制商业银行和城市商业银行资产规模扩张较快,同比分别增长12.20%和12.17%,至52.72万亿元和15.57万亿元;大型商业银行和农村商业银行资产规模同比分别增长10.81%和10.25%,至135.70万亿元和2.50万亿元。其中,青岛银行、宁波银行资产规模同比高增25.70%和24.37%,领跑上市银行。

由于厦门银行、浙商银行、渝农商行于2019年和2020年上市,部分贷款数据公布不全面,因此暂不计算在内。截至2020年三季度末,除以上3家银行外,其余34家上市银行贷款规模合计达到112.75万亿元,同比增长12.59%。农村商业银行贷款同比增长最为显著,增速为19.29%;其次是城市商业银行,其同比增速为16.10%;由于规模基数较大,大型商业银行和股份制商业银行贷款同比增速相对较低,分别为11.96%和13.26%。

具体来看,农村商业银行贷款投放同比增长差距不大,其中青农商行和常熟银行增速超过20%,分别达到22.64%和21.77%;城市商业银行中有5家银行贷款同比增速超过20%,其中青岛银行和宁波银行同比增长高达33.01%和30.90%。大型商业银行和股份制商业银行中,除了平安银行贷款同比增长20.17%外,其余银行同比增长均未超过20%,但也都实现了两位数的较高涨幅,上市银行贷款投放保持了较强的增长力度,为实体经济发展提供了有力支撑。
(二)结构持续改善,进一步压降同业,回归存贷款本源
商业银行资产结构有所改善,大型商业银行和股份制银行的资产结构相对稳定,而区域性商业银行的贷款占比提升显著,资产结构改善明显。截至2020年三季度末,37家上市银行贷款占比为53.8%,较上年末提升0.5个百分点。其中,区域性商业银行贷款占比达到46.0%,较上年末提升1.5个百分点,而大型商业银行、股份制银行分别提升0.3、0.7个百分点。同期,37家上市银行金融投资占比下降,同业资产占比小幅提升,区域性商业银行的这两项资产占比均出现较大下降。

贷款结构上,企业贷款占比明显提升,零售贷款下滑,主要是由于银行加大支持疫情防控和复工复产力度,更多信贷投向企业。其中,普惠小微贷款和制造业、基础设施等重点领域的贷款增长尤为迅速。银保监会数据显示,2020年9月末,普惠小微贷款余额同比增长29.6%,连续7个月创有统计以来的新高,银行业金融机构普惠型小微企业贷款余额达到14.76万亿元。其中大型商业银行普惠型小微企业贷款增速最快。人民银行数据显示,主要金融机构本外币中长期贷款2020年增长显著,9月末工业领域中长期贷款余额同比增长16.30%,较2019年9月末加快10.9个百分点,其中轻工业最为显著,加快15.5个百分点。服务业领域中长期贷款同比增长15.0%。

商业银行负债结构变化相对较大,表现为存款占比上升,同业负债持续压降。截至2020年三季度末,37家上市银行存款占比达到75.6%,较2019年末提升0.8个百分点,大型商业银行、股份制银行和区域性银行都有较大提升,区域性银行提升最多。同业负债占比达到11.3%,较2019年末下降0.6个百分点,其中大型商业银行下降最多。此外,应付债券占比为7.0%,小幅下降0.2个百分点,区域性银行下降最多。

存款结构中,变化最大的部分在于结构性存款。2019年10月,银保监会发布《关于进一步规范商业银行结构性存款业务的通知》,正式开始整顿结构性存款。2020年银保监会进一步强化监管,明确要求压降结构性存款规模。截至2020年10月末,中资银行全国性银行结构性存款规模降至7.94万亿元,较2019年10月末减少2.4万亿元,占境内存款之比也从6%降到4%左右。作为高息揽储的代表,过去结构性存款的增长反映了银行间激烈的存款竞争行为,是存款成本刚性并进而导致贷款利率难降的重要原因。结构性存款的大幅压降,意味着银行存款成本压力减轻,利于稳定息差。2020年上市银行半年报数据显示,存款成本已较2019年末有所下降,这一趋势有望进一步延续。

三、资产质量整体可控,抵御风险能力增强
(一)不良增长加快,不良率稳定,资产质量风险可控
2020年以来我国银行业资产质量持续承压,监管层积极采取多项措施前瞻性应对不良资产的反弹,督促银行做实资产分类,真实暴露不良,加快处置速度,同时加强内部控制和风险管理,防止新增不良快速上升。据银保监会公布数据显示,2020年以来不良资产认定和处置大步推进,三季度末,商业银行境内逾期90天以上贷款与不良贷款之比为80.2%,部分银行逾期60天以上贷款也全部纳入了不良;截至目前,银行业处置不良贷款1.7万亿元,同比多处置3414亿元。
截至2020年三季度末,除去未公布全部数据的厦门银行、浙商银行、渝农商行,其余34家上市银行不良贷款规模合计达到16728.49亿元,同比增长18.59%。分机构类型来看,大型商业银行不良增速最快,三季度末其不良贷款规模为11254.05亿元,同比增长20.66%,该增速高于二季度,亦高于其他类型商业银行;股份制商业银行、城市商业银行和农村商业银行不良贷款规模三季度末分别达到4677.90亿元、688.73亿元和107.81亿元,分别同比增长14.53%、14.56%和14.95%,与二季度末相比,城市商业银行和农村商业银行同比增速有所下降,分别下降2.62个和1.54个百分点,不良贷款规模增长势头有所减弱。

截至2020年三季度末,城市商业银行不良贷款率为2.28%,较2019年同期下降0.20个百分点,较上半年末下降0.02个百分点;农村商业银行不良贷款率为4.17%,虽然较2019年同期有0.17个百分点的增长,但较上半年末下降了0.05个百分点;大型商业银行和股份制商业银行不良贷款率分别达到1.50%和1.63%,显著低于城市商业银行和农村商业银行,但与2019年同期和上半年末相比,不良贷款率都呈现小幅上升态势。

整体来看,虽然不良贷款规模增速较快,但不良率整体保持稳定,意味着当前银行业资产质量风险仍然可控。此外,随着不良认定标准严格化和贷款下迁力度加大(反映为关注类贷款占比下降),银行业资产质量情况将变得更加真实可控。未来存在不确定性的因素主要是将于2021年3月31日到期的延期还本付息政策。银保监会副主席梁涛在银保监会国务院政策例行吹风会上表示,截止到8月末,延期还本付息金额达到3.7万亿,占全部贷款(173.7万亿)的2.1%。市场普遍认为,当2021年3月末延期还本付息政策退出时,部分延期贷款存在转为不良贷款的风险,但对资产质量的影响总体可控。
(二)拨备、资本整体充足,风险抵补能力强大
尽管2020年以来银行业资产质量持续承压,但银行通过足额计提拨备,加强风险处置力度,使自身风险抵御能力也始终保持在较高水平。2020年前三季度,银行业新提取拨备1.5万亿元,同比多提取2068亿元;三季度末,拨备覆盖率为177%,商业银行资本净额23.8万亿元,资本充足率14.41%。
2020年三季度末,除了厦门银行未公布相关数据外,其余36家上市银行不良贷款拨备覆盖率(以下简称拨备率)均达到监管标准。但与2019年同期相比,大型商业银行拨备率普遍出现下滑,其中交通银行下滑幅度最大,下滑23.41个百分点,至150.81%,逼近监管红线。

截至三季度末,37家上市银行资本充足率都达到监管标准之上,资本充足情况良好。但值得注意的是,与2019年同期相比,有20家银行资本充足率出现下滑,其中包括7家城市商业银行、6家农村商业银行、4家股份制商业银行和3家大型商业银行。此外,城市商业银行和农村商业银行资本充足率降幅普遍较大。7家城市商业银行资本充足率同比降幅均值为1.12个百分点,6家农村商业银行同比降幅均值为1.23个百分点。具体来看,成都银行降幅最大,下降2.67个百分点,至13.18%。可见,城市商业银行和农村商业银行资本补充压力依然较大。

(三)加强资本补充,提高风险抵御及信贷投放能力
在监管层大力支持下,2020年商业银行资本债券发行规模继续高企。截至2020年10月23日,商业银行已发行二级资本债5244亿元,发行规模达到2019年全年的88%。发行永续债4913亿元,发行规模达到2019年全年的86%。永续债作为新型资本补充工具自2019年推出以来,累计发行规模已经超过万亿元,成为银行补充其他一级资本的重要手段,2020年被更加频繁的使用。此外,伴随着无风险利率的下行,各类型商业银行的资本债券发行利率继续同比降低。

有力的资本补充,有助于直接提高银行抗风险水平,亦能增大信贷投放空间,进一步增强支持实体经济的能力。不过,当前资本债券发行结构仍以大行为主,中小银行占比很低,与银行业资产分布结构、不良贷款分布结构不匹配。从发行规模上看,大型商业银行和股份制商业银行占据主导地位。2020年以来(截至10月23日)商业银行二级资本债发行总额中,大型商业银行占比53.4%,股份制商业银行占比32.4%,两者合计高达85.8%,而城商行、农商行占比仅11.3%、2.1%。永续债发行总额中,大型商业银行占比55.0%,股份制商业银行占比30.5%,两者合计占比高达85.5%,而城商行、农商行占比仅13.3%、0.7%。为缓解这一局面,监管层更加重视中小银行改革和资本补充工作,2020年在工具创新上提出通过专项债补充银行资本金,目前已有多家银行试水。11月11日,财政部正式下达了2000亿支持中小银行专项债额度,用于化解中小银行风险。


四、改革转型步伐进一步加快,应对多方面挑战
(一)疫情倒逼之下,银行业务转型、经营转型进程加快
受新冠肺炎疫情、经济放缓以及监管变化的影响,银行业经营发展面临的挑战日益增加,而加快业务转型、经营转型是应对挑战的关键。2020年在疫情倒逼之下,商业银行加快金融科技创新运用,迈出了比以往更快的数字化转型步伐。疫情期间,银行业务线上化、数字化进程明显加快,大数据、人工智能、云计算、区块链等技术的投入和应用不断增加,极大地突破了营业网点的物理限制,提高了业务效率和风险管理水平,有力支持了疫情防控和企业复工复产。为了突破传统体制机制的障碍,部分银行选择进一步组建全资科技子公司,通过专业化、市场化的模式发展金融科技业务。据统计,目前银行系金融科技公司已达到12家。人民银行党委书记、银保监会主席郭树清在2020年金融街论坛上表示,我国金融科技应用在许多方面已处于世界前列。移动支付、电子清算、网上银行、数字信贷飞速发展。目前银行业离柜交易率已接近90%。小微企业贷款过去是20-30天的审批周期,现在通过科技平台实现了“秒申秒贷”“立等可到”。

当前,利息净收入仍然是我国商业银行最主要的收入构成,但受利率市场化改革和让利实体经济等因素影响,净息差将长期收窄,利息收入增长放缓。因此各家银行将大力发展中间业务,扩大非息收入占比作为业务转型重点。上市银行财报显示,2020年多数银行非息收入实现快速增长、占比提升。特别是在居民财富增长和多元化配置以及社会融资结构转变的趋势下,理财、托管、投行等非传统中间业务更加契合银行未来转型发展方向,而且对标海外银行,国内银行财富管理相关业务成长空间很大。以招商银行为例,其客户管理总资产2020年上半年增长10%以上,财富中收增长34.09%,发展速度很快。为进一步加快理财业务转型,适应资管新规等监管变化,2019年以来银行设立理财子公司的步伐加快。截至2020年11月13日,已有20家理财子公司成立,另有广银理财、浦银理财2家理财子公司获批筹备。

(二)加大中小银行改革重组力度,强化金融机构公司治理改革
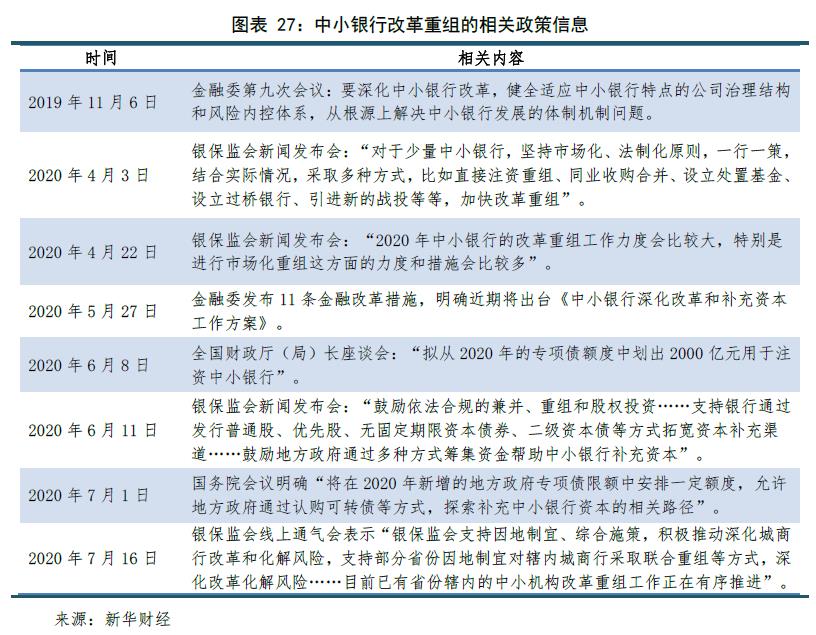
2020年,我国继续深入推进银行业金融机构改革工作,其中,中小银行改革和风险化解尤其受到重视。中小银行是我国银行业金融机构服务三农、服务中小微企业的主力军,在过去发展中积累了一定风险,一些存量资产处置的担子较重,而且在当前疫情的情况下,中小银行受到的冲击更明显。2019年底尤其是2020年以来,监管层多次明确提出要深化中小银行改革。5月份,金融委发布11条金融改革措施,其中包括出台《中小银行深化改革和补充资本工作方案》,要求进一步推动中小银行深化改革,加快中小银行补充资本,坚持市场化法治化原则,多渠道筹措资金,把补资本与优化公司治理有机结合起来。此外监管层陆续出台中小银行的再贷款政策、定向降准政策、实行差异化监管政策等,监管环境也在不断优化,中小银行的改革重组迎来了有利时机。
当前,中小银行银行之间的并购重组已明显加快,2020年多地传出了地方中小银行合并或参股投资同类机构的消息,据不完全统计,目前涉及合并重组的中小银行已达数十家。2019年因出现严重信用风险而被人民银行、银保监会联合监管的包商银行,2020年完成改革重组工作,新成立的蒙商银行正式开业。在政策支持下,未来中小银行改革重组力度将进一步加大。

完善公司治理是金融企业改革的重中之重。近年来,银行业金融机构公司治理改革取得积极成效,股权结构实现多元化、公司治理组织架构基本形成、公司治理运作机制趋向规范、经营发展模式不断优化、风险管理和内部控制机制持续健全。但是,我国金融机构公司治理与高质量发展的要求相比还有差距,尚不完全符合现代金融企业权利责任对等、激励约束相容、风险控制严格的特征。主要表现为:一些机构党的领导和党的建设薄弱;股权关系不透明不规范;股东行为不合规不审慎;董事会履职有效性不足;高管层职责定位存在偏差;监事会监督不到位;战略规划和绩效考核不科学。就中小银行和保险、信托公司而言,最突出的不良案例是大股东操控、内部控制,还有比较普遍的行政干预现象。未来,银行业还要从加强党的领导和党的建设、加强董事会建设、做实监事会功能、规范高管层履职、改进发展战略规划、优化激励约束机制、完善风险管理机制、勇于承担社会责任等多方面持续推进公司治理改革。全面加强金融系统党的领导和党的建设,推动完善公司治理机制。
五、预计2021年银行业经营形势好转
展望未来,预计2021年我国银行业运行形势将整体好转,经营业绩触底回升,信贷规模稳步增长,资产结构进一步优化,但资产质量等风险仍然需要关注。
得益于成功的疫情防控和经济复苏这一最大基础,我国银行业运行的整体环境正在逐步改善。2020年我国GDP仅在一季度大幅收缩6.8%,随后二、三季度均同比增长,使得前三季度我国经济已经恢复正增长。我国疫情防控和经济复苏都走在了世界前列,在不会突然反复的情境下,由于低基数效应,2021年我国经济大概率实现较高的增长水平,特别是一季度会出现阶段性增长高点。货币环境方面,预计明年流动性仍将保持合理充裕,保持对实体经济的支持力度,特别是对小微和民营企业以及两新一重等重点领域的支持力度还有望加大,这将有利于带动银行信贷规模稳步增长。
目前,银行业经营状况在实体经济恢复后已逐渐好转。随着经济逐步复苏,2020年前三季度银行业利润同比降幅已经较上半年收窄,单季度来看,三季度利润降幅较二季度的收窄幅度很大。此外,也观察到上市银行中单季度利润正增长的银行数量明显增多。
从影响业绩的直接因素来讲,息差企稳和拨备压力减轻的情景大概率在2021年一季度后出现,有助于推动商业银行业绩触底改善,利润恢复正增长趋势。受贷款重定价因素影响,2021年一季度资产收益率预计将继续下降,但随着货币政策回归常态化以及经济复苏驱动的无风险利率走高,资产端收益率有望走平甚至回升。而负债结构的改善尤其是结构性存款的大幅度压降,又使银行负债成本压力减轻。因此银行净息差存在改善空间,大概率企稳甚至走阔。此外,在疫情冲击、让利实体、处置不良等压力下,银行普遍加大拨备计提力度,明年压力缓解有助于释放业绩。最后,经过疫情洗礼和考验,银行运营效率和活力进一步激发,数字化转型的加快也有助于加快疫后业绩恢复。
未来考验银行平稳运行的关键因素是延期还本付息政策退出后的信用风险情况。事实上,关于银行信用风险延后暴露的担忧一直存在。根据人民银行披露,延期还本付息规模为3.7万亿元,占贷款总额的比例为2.1%,2021年一季度政策退出后将对银行资产质量形成扰动。此外,未来资产风险分类新规政策的落地,以及不良处置力度的进一步加大,都可能对经营情况构成压制。不过从长期来看,这将使得银行资产质量更加真实可靠,有利于银行业长期稳健发展。
重要声明
《新华财经年报》由新华社中国经济信息社发布。报告依据国际和行业通行准则由新华社经济分析师采集撰写或编发,仅反映作者的观点、见解及分析方法,尽可能保证信息的可靠、准确和完整。任何情况下,《新华财经年报》所发布的信息均不构成投资建议。

2020年银行业运行形势分析及2021年展望.pdf








