新华财经北京12月25日电(分析师刁倩 吴丛司)2020年是消费金融行业迎来机遇的一年,也是继续完善监管、有序发展的一年。从年初政府工作报告,到中共中央政治局会议提出“双循环”新发展格局,再到年末“十四五”规划的出台,都提出了要多措并举促消费。而消费的提振也需要消费金融服务实体,推动消费增长。从人民银行官员讲话到《关于稳定和扩大汽车消费若干措施的通知》,再到《关于促进消费金融公司和汽车金融公司增强可持续发展能力、提升金融服务质效的通知》,金融监管部门推出一系列政策鼓励消费金融行业发展,支持消费复苏。
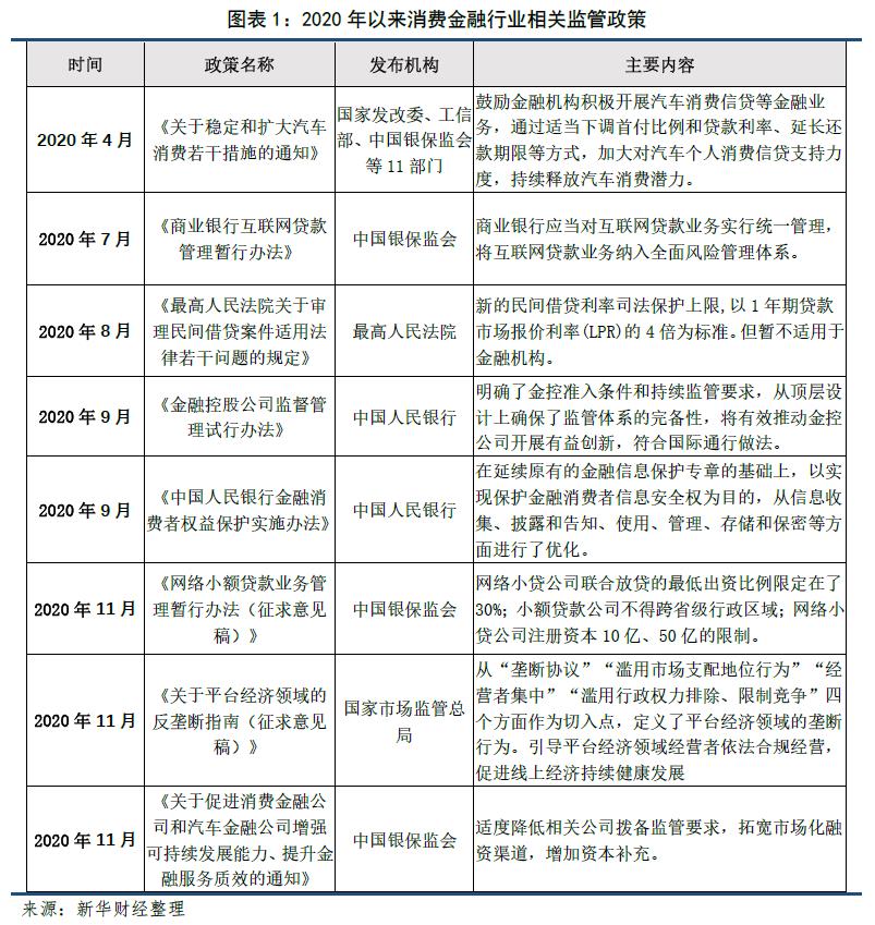
同时,消费金融行业2020年也继续完善监管,推动行业更加健康有序。近一年来,监管部门加强了对消费金融市场主体的行为业务监管,从商业银行互联网贷款,到网络小额贷款业务管理,加强了对近年来新兴的消费金融模式的业务管理。同时监管层更是从法律框架层面,从最高法限定民间最高借贷利率,到金融控股公司纳入监管,再到反垄断指南的推出,夯实了整个消费金融业的监管框架。
在监管体制不断完善之下,展望2021年消费金融业或迎来六大趋势:一是网络小贷进入者门槛提高,参与者将面临转型;二是异地网络贷款严格规范,联合贷款业务模式将重塑;三是强监管持续推进,非金融企业的金融业务纳入统一监管;四是反垄断指南发布,互联网头部平台或将面临审查;五是消费者金融信息保护进一步加强,行业信息合规性将提升;六是消费金融公司获政策支持,可持续发展能力提高。
一、行业整体向好,2020年监管政策框架不断完善
2020年政府工作报告提出“实施扩大内需战略”,“要多措并举扩消费,适应群众多元化需求”。7月30日中共中央政治局会议指出,加快形成以国内大循环为主体、国内国际双循环相互促进的新发展格局。消费作为“双循环”的重要动力之一将继续加强。11月出台的“十四五”规划建议也提出“全面促进消费”。这充分说明消费增长对于我国经济发展的战略地位。而消费金融的有序发展,可释放一部分居民收入约束,有力促进消费增长,拉动内需。
2020年3月国务院联防联控机制会议上,人民银行官员表示,根据实际情况,更好地通过消费信贷支持新型消费和消费复苏。随后5月,国家发改委、工信部、银保监会等11部门联合发布《关于稳定和扩大汽车消费若干措施的通知》,鼓励金融机构积极开展汽车消费信贷等金融业务。11月银保监会发布《关于促进消费金融公司和汽车金融公司增强可持续发展能力、提升金融服务质效的通知》,要求消费金融公司和汽车金融公司打造核心竞争力和提升服务实体经济的质效,推动消费增长。2020年整体来看,消费金融行业迎政策利好,鼓励发展。

消费金融行业在2020年迎来政策上的鼓励发展,同时金融监管部门也不断完善、夯实消费金融监管框架以促进行业有序、公平。2020年监管政策一方面是对从业主体的行为加强了监管,以促进消费金融更加有序发展。从以针对催收乱象丛生的小额贷款公司限定民间借贷利率,到商业银行互联网贷款管理办法,再到网络小额贷款业务管理,再到金融者消费保护,监管层加强了对从业主体的行为管理。另一方面,由于科技在金融领域的广泛应用,监管部门也与时俱进将相应新的主体纳入监管范围内,保证市场公平。从金融控股公司纳入监管范围,到平台经济领域的反垄断指南,政策层面加强了对于以前金融监管框架未包含到的互联网平台从事金融业务的主体管理。
10月31日,国务院金融稳定发展委员会召开的专题会议指出,当前金融科技与金融创新快速发展,必须处理好金融发展、金融稳定和金融安全的关系。既要鼓励创新、弘扬企业家精神,也要加强监管,依法将金融活动全面纳入监管,有效防范风险。监管部门要认真做好工作,对同类业务、同类主体一视同仁。
在金融科技概念大行其道的同时,许多观点试图区分金融科技和传统金融业务。而进入金融服务业的互联网平台公司本质是金融服务,并没有改变基于信息处理的金融中介模式。金融委的专题会议说明了金融创新是有前提条件、是有基本任务的,那就是要处理好金融发展、金融稳定和金融安全的关系,释放出数字经济时代监管对金融创新的审慎态度,对金融风险的重视与关注。
二、展望2021年,消费金融行业或迎六大趋势
近年来,消费金融的创新模式主要依托于金融科技的发展。而以蚂蚁金服、京东数科为代表的科技互联网巨头通过金融科技实际开展金融业务操作,却回避了相应的监管。目前对于金融科技的金融属性业务已经开始纳入监管,消费金融监管框架不断完善。在当前监管体制下,展望2021年消费金融行业或迎六大趋势。
(一)网络小贷进入者门槛提高,众多参与者将面临转型
根据广东小贷协会相关数据,目前全国有240多家互联网小贷公司。若11月发布的《网络小额贷款业务管理暂行办法(征求意见稿)》开始实施,至少一半以上的小额贷款公司都会面临转型、转让、引进战略股东甚至退出的问题。
网络小贷新规上收了网络贷款的监管权限。小额贷款公司一般由市金融办批准即可设立。而新规指出,监督管理部门或者国务院银行业监督管理机构对批准经营网络小额贷款业务的小额贷款公司,依法颁发网络小额贷款业务经营许可证,并予以公告。网络小额贷款业务经营许可证有效期为3年,每次续展的有效期为3年。这意味着网络小贷后续将面临银保监会的直接监管。
同时,网络小贷新规对进入者的门槛提高。这包括:一是对资本金要求,网络小贷公司注册资本不低于10亿元实缴资本,跨省经营网络小贷注册资本不低于50亿元实缴资本。二是,单笔联合贷款中,网络小贷公司出资比例不得低于30%。三是,限制个人单户贷款,单户网络小贷不得超30万元,且不得超过其最近3年年均收入的三分之一,该两项金额中的较低者为贷款金额最高限额。四是,对外融资杠杆率限制在5倍。五是,信贷资产转让被禁。
网络小贷新规一旦落地,则对应的蚂蚁、百度、京东、美团、小米、众安等旗下的网络小贷公司或需大幅增加注册资本,从“轻资本”走向“重资本”。
(二)异地网络贷款严格规范,联合贷款业务模式将重塑
2020年7月,为规范商业银行互联网贷款业务经营行为,促进互联网贷款业务健康发展,银保监会制定并发布了《商业银行互联网贷款管理暂行办法》。该办法一是明确了商业银行对互联网贷款业务实行统一管理,将互联网贷款业务纳入全面风险管理体系;二是要求单户消费贷不超过20万元,防止过度授信;三是对合作机构进行名单制管理;四是取消联合贷款比例,明确异地贷款要求。该办法对于互联网贷款立足本地的要求相对较为宽松,一是限制的对象仅限于地方法人银行;二是办法未明确要求面签、面谈;三是并未一刀切禁止地方法人银行跨区开展互联网贷款业务,为未来留出了政策空间。
但是11月银保监会发布的《网络小额贷款业务管理暂行办法(征求意见稿)》在异地展业方面加强了监管。网络小贷新规要求,“联合贷款”不得帮助合作机构规避异地经营等监管规定。这是首次明确禁止合作机构规避异地经营。
新规一方面提高了网络小贷公司跨区经营的门槛,跨省级行政区域经营网络小额贷款业务的小额贷款公司的注册资本不低于人民币50亿元,且为一次性实缴货币资本。另一方面继续延续7月商业银行互联网贷款管理办法,堵住了通过联合贷款合作方等规避异地展业规定漏洞。这意味着类似于借呗、花呗、京东白条等借贷平台等对股份制银行、城商行开展联合贷款合作的议价能力可能下降。
(三)强监管持续推进,非金融企业的金融业务纳入统一监管
长期以来,我国一直未将金融控股公司作为整体纳入监管,个别非金融企业盲目向金融业扩张,股权结构和组织架构复杂,甚至存在交叉持股、虚假注资等突出问题。以某些互联网金控公司为例,其跨界开展非金融、金融、类金融和金融基础设施等多种业务,实质上已扩张成为综合金融服务平台。11月1日,《金融控股公司监督管理试行办法》正式实施;11月2日,《金融控股公司董事、监事、高级管理人员任职备案管理暂行规定(征求意见稿)》公开征求意见,明确了金融控股公司的概念界定,标志着金融控股公司在我国正式被纳入监管体系中。
金融服务必须满足特定资质要求,坚持持牌经营原则,严格准入和业务监督管理。若大型互联网企业大量开展金融业务,但却宣称自己是科技公司,不仅是逃避监管,更容易无序扩张,造成风险隐患,不利于公平竞争,也不利于消费者保护。
在消费金融领域,以科技创新开展消费信贷业务的大型互联网公司将面临来自人民银行、银保监会对于同一业务的等同于其他金融机构的同一管理。而此前因未纳入监管的高杠杆模式将无法延续。在网络小贷15倍杠杆、消费金融公司10倍杠杆等约束下,若资本金不变,蚂蚁花呗、借呗等平台的联合贷款的放贷能力都将大幅下降,甚至或转为纯粹的“助贷”平台。
(四)反垄断指南发布,互联网头部平台或将面临审查
11月10日,国家市场监管总局公布了《关于平台经济领域的反垄断指南(征求意见稿)》,此举是国家市场监管总局首次将矛头直接指向互联网领域的垄断行为。反垄断指南对“互联网平台”的定义如下:“通过网络信息技术,使相互依赖的多边主体在特定载体提供的规则和撮合下交互,以此共同创造价值的商业组织形态。”而所谓的“平台经济”是指:“由互联网平台协调组织资源配置的一种经济形态。”
目前,中国互联网电商巨头的规模已经到了非常惊人的地步,以阿里巴巴和京东两家电商举例,在中国的电子商务中占了约四分之三的市场份额。而近年来,阿里巴巴和京东旗下的金融科技公司蚂蚁金服、京东数科依靠着大数据、云计算等优势,向年轻用户提供更容易获得信贷的管道,并通过平台流量抢夺利润丰厚的贷款市场份额。
银保监会有关负责人此前提到,金融科技公司利用寡头垄断地位,收取过高费用,增加了金融消费者成本。金融科技公司利用导客引流的优势,直接收取的费用占客户融资综合成本的30%,某些服务甚至到了更加离谱的地步。比如“花呗”与银行信用卡业务基本相同,但分期手续费高于银行,与其普惠金融理念不符,实际上是“普而不惠”。
按照反垄断法,如果头部平台被查出存在相关行为,一是会被处以数目不小的罚款;更为甚者,一旦坐实了反垄断,企业还将面临被拆分的危险。但每次的反垄断都会带来新一轮创新的暴发,防止利益固化,创新停滞。
(五)消费者金融信息保护进一步加强,行业信息合规性将提升
人民银行于9月18日发布了《中国人民银行金融消费者权益保护实施办法》,该办法是在中国人民银行金融消费权益保护局在《中国人民银行金融消费者权益保护实施办法》(银发〔2016〕314号文印发)的基础上,结合新需求、新情况、新问题和人民银行新“三定”方案,修订、增补相关条款后,将《中国人民银行金融消费者权益保护实施办法》升格为部门规章,以人民银行令形式发布实施。
10月,人民银行相关分支机构对部分金融机构侵害消费者金融信息安全行为立案调查,并依据《中华人民共和国消费者权益保护法》《中华人民共和国反洗钱法》有关规定,进行了警告和处罚。同时,人民银行在该信息安全案件相关情况答记者问中明确了金融机构在消费者信息安全管理上应该承担的主体责任和人民银行开展的哪些主要工作。自11月1日起,《中国人民银行金融消费者权益保护实施办法》开始施行。人民银行表示坚持对侵害消费者金融信息安全行为“零容忍”,对侵犯金融消费者合法权益的违法违规行为坚决依法严厉打击。
目前,有的金融科技公司存在过度收集并滥用客户信息,在消费者不知情的情况下,其信息在平台方、支付机构、出资方等之间流转,侵害了消费者信息安全权。2021年,消费金融行业的消费者金融信息合规性将提升,信息内部控制机制上进一步健全,安全技术防范措施进一步加强。
(六)消费金融公司获政策支持,可持续发展能力提高
11月,银保监会办公厅向各地银保监局下发的《关于促进消费金融公司和汽车金融公司增强可持续发展能力、提升金融服务质效的通知》提出,允许相关机构的拨备覆盖率可降低至130%,促进消费金融、汽车金融增强可持续发展能力,提升金融服务质效。
拨备覆盖率要求降低将有效提高公司盈利水平,进一步提高公司的整体经营指标,以及风险化解能力。鼓励消费金融在严格风险暴露的条件下,降低拨备水平,将给予消费金融经营更大的灵活性和包容度。
此外,在扩展融资渠道和增加资本充足手段方面,支持消费金融和汽车金融公司可在银行业信贷资产登记流转中心盘活存量信贷,符合条件的相关机构可在银行间市场发行二级资本债券。融资渠道狭窄一直是消费金融和汽车金融公司发展的一大障碍。允许消费金融公司在银行业信贷资产流转登记中心开展信贷收益权转让,利好消费金融公司盘活信贷存量,扩充融资渠道,进而拓展业务。
重要声明
《新华财经年报》由新华社中国经济信息社发布。报告依据国际和行业通行准则由新华社经济分析师采集撰写或编发,仅反映作者的观点、见解及分析方法,尽可能保证信息的可靠、准确和完整。任何情况下,《新华财经年报》所发布的信息均不构成投资建议。

2020年消费金融政策分析及2021年展望.pdf








