烯牛数据 | 一周融资回顾(9.9-9.15)
完美日记估值超10亿美元
本周亮点:
1、转转获58与腾讯投资,二手电商竞争愈演愈烈;
2、知名机构关注产业互联网,智布互联与新核云获融资;
3、高瓴领投、红杉、CMC跟投,完美日记估值超10亿美元
一周数字:
99
本周(9.9-9.15)国内一级市场共披露99起(上周125起)投融资事件,较上周大幅减少。
在本周披露的99起投融资事件中,包含了媒体最新披露66起与烯牛数据独家探测的未公开报道融资33起。
其中传统行业(17起)、医疗(16起)、企业服务(11起)是本周最受关注的领域。消费领域本周披露9起融资事件,较上周6起增加50%,先进制造领域融资数量由上周11起降至本周5起。

早期项目(涵盖种子、天使、Pre-A、A和A+轮)共占了总融资数量的46.46%,上周这一数字为39.20%,同时,本周共披露并购事件28起(上周为21起),战略投资6起(上周为20起)。

本周国内一级市场共披露4起单笔超10亿元的巨额融资事件,上周巨额融资事件2起。

$3亿:
9月11日,58同城宣布,旗下二手交易平台转转已经与多家投资者达成协议完成3亿美元B轮融资。此次融资完成后,58同城继续持有转转多数股权。
根据烯牛数据统计,转转此前已经获得了腾讯2亿美元A轮融资,且入驻微信九宫格,不过二手交易平台除阿里孵化的闲鱼之外,多个垂直赛道也有很多玩家参与,如3C产品回收领域的京东旗下的拍拍+爱回收、二手图书回收领域的多抓鱼和漫游鲸、球鞋交易领域的毒和NICE等。二手电商未来的竞争必将更加激烈。
一周IPO速览:
本周有1家企业IPO:
9月9日,中科软科技股份有限公司在上海证券交易所主板鸣锣上市,股票代码:603927。中科软是一家主要从事计算机软件研发、应用、服务的大型专业化高新技术企业,大股东为中国科学院软件研究所。成立至今,已将行业应用软件产品和解决方案应用扩展至保险信息化、政务信息化、医疗卫生信息化等众多行业领域。

一周关键词:
产业互联网:
本周共披露2起产业互联网相关的融资事件,包括工厂ERP系统研发商新核云(B轮)、纺织产业互联网技术服务提供商智布互联(C轮)。其中新核云聚焦汽车产业链和装备制造两个垂直行业,投资方为北极光创投、赋田资本与青蓝创投;智布互联致力于通过互联网系统平台改变国内纺织生产、贸易过程中繁冗环节,投资方包括腾讯、红杉资本中国基金、宽带资本、元璟资本、经纬中国、IDG资本、翊翎资本等。
本周最活跃机构:
红杉中国:
本周红杉中国共计披露3起投资融资事件,分别是时装设计生产商伊信时装(天使轮)、国产彩妆品牌完美日记(C轮)、纺织产业互联网技术服务提供商智布互联(C轮),其中完美日记本轮融资后估值超10亿美元。
红杉资本中国专注于科技/传媒、医疗健康、消费品/服务、工业科技四个方向的投资机遇。根据烯牛数据统计,红杉中国2019年共计披露91次投资事件,2018年共披露166次投资事件,独投占比为19.8%。红杉中国经常合作的机构有腾讯投资、IDG资本、真格基金等。2019年红杉中国的既往投资项目中,有105家获得了后续投资,有6个项目上市,6个项目通过并购退出。

互联网巨头风向:

本周互联网巨头中,百度战略投资东软控股,达成战略合作伙伴关系,在智能城市、智能教育、智能医疗等关键领域,积极推进产业智能化变革;阿里系的蚂蚁金服投资全民信用健身运营服务商约健,目前约健已经和支付宝、芝麻信用在业务端开展了合作;腾讯投资了二手闲置物品交易平台转转,以对抗阿里旗下的闲鱼,同时领投了纺织产业互联网技术服务提供商智布互联;字节跳动完成两起收购,分别是中文百科知识服务平台互动百科、校园社交APP Biu校园。
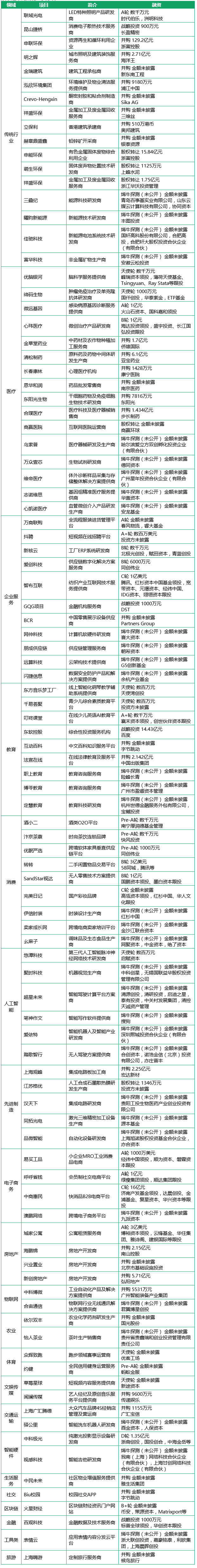
以下是本周所有融资事件:

版权说明:本文内容和图表为烯牛数据提供并授权中国金融信息网发布,烯牛数据(Rhino Data)是一家大数据驱动的一级市场量化投资平台。










