新财观 | 以资本市场新“国九条”为契机 加速推进个人养老金制度发展
个人养老金投资离不开资本市场的健康发展,新“国九条”发布恰逢其时;而资本市场的长期稳健发展也离不开养老金这类“耐心资本”,两者相辅相成,有望实现良性互动。
题目:以资本市场新“国九条”为契机 加速推进个人养老金制度发展
作者:侯维栋 交通银行原副行长
刘能华 交通银行发展研究部高级经理
胡娟 交通银行博士后科研工作站博士后
李丽丽 交通银行发展研究部研究员
引言:2024年注定是中国财富管理市场不平凡的一年。一方面,时隔10年之后,我国资本市场迎来第三个“国九条”,为低位徘徊的资本市场带来提振效应;另一方面,人社部在新闻发布会上表示,在前期36个城市试点基础上,个人养老金制度将在全国铺开。同时,国务院在3月的《政府工作报告》重申了“在全国实施个人养老金制度”这一决定。这两个貌似相互独立的政策,实则是一个完美的金融政策组合拳。因为,个人养老金投资离不开资本市场的健康发展,新“国九条”发布恰逢其时;而资本市场的长期稳健发展也离不开养老金这类“耐心资本”,两者相辅相成,有望实现良性互动。
2024年4月,《国务院关于加强监管防范风险推动资本市场高质量发展的若干意见》(简称“资本市场新‘国九条’”)明确提出“大力推动中长期资金入市”“长钱长投”“完善全国社会保障基金、基本养老保险基金投资政策。提升企业年金、个人养老金投资灵活度”,着力做好包括养老金融在内的金融“五篇大文章”。这既增强了对资本市场“耐心资本”的吸引力,也为即将在全国推行的个人养老金制度提供了有效投资渠道,破解个人养老金试点阶段“上热、中温、下凉”的难题。
一、资本市场新“国九条”为养老金投资提供了新契机
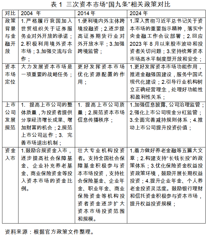
中国资本市场经历了漫长的积淀之后,面临着体制机制、监管执法等方面的突出问题,在一定程度上制约了资本市场的功能发挥和效率提升。2023年中央金融工作会议提出,“更好发挥资本市场枢纽功能”。2004年、2014年先后出台的资本市场“国九条”,都为资本市场新一轮健康发展吹响了“冲锋号”。2024年这次是第三个资本市场“国九条”,充分体现资本市场的政治性、人民性,有望为居民增加养老财产性收入创造更多机会。
对比三次资本市场“国九条”的政策内容可以发现,2024年的新“国九条”以当前市场问题为导向,侧重于强监管、防风险与资本市场的高质量发展,特别强调了资本市场要支持养老事业:一方面,要求行业回归本源,“处理好功能性和盈利性关系”(第五条)。这里值得注意,2024版把“功能性”放在“盈利性”前面,要从规模导向向投资者回报导向转变,既要规范证券基金行业薪酬管理制度,又要稳步降低公募基金行业综合费率(第七条),还要增强分红稳定性、持续性和可预期性(第三条);而2004版的“国九条”只是泛泛地强调股东利益最大化,2014版“国九条”强调投资者自行判断发行人的盈利能力、自担风险。另一方面,2024年新“国九条”首次提出“构建支持‘长钱长投’的政策体系”,首次提出做好养老金融大文章,强调全国社会保障基金、基本养老保险基金、个人养老金等长期资金入市(第七条)。2004版“国九条”提到鼓励合规资金入市,逐步提高社会保障基金、企业补充养老基金、商业保险资金等投入资本市场的资金比例,没有强调“长钱长投”的政策体系,更没有把养老金融提高到五篇大文章的高度。2014版“国九条”虽涉及第一支柱、第二支柱入市的内容,但当时第三支柱个人养老金政策尚未出台。

二、个人养老金试点阶段面临“上热中温下凉”困境
面对加速发展的人口老龄化挑战,目前采取现收现付制的第一支柱基本养老金受到人口负增长的严峻挑战,覆盖面较小的第二支柱年金也难以支撑大局,加快发展第三支柱个人养老金成为必然选择。然而,个人养老金制度一年试点却呈现“上热、中温、下凉”的势态,亟须客观分析,理性应对。
“上热”主要是指国务院及各部委关于个人养老金的政策密集出台,政策暖风劲吹。2022年4月,《国务院办公厅关于推动个人养老金发展的意见》(国办发〔2022〕7号)做好了个人养老金的顶层设计;人社部、财政部、原银保监会、证监会等政府部门有关个人养老金实施办法、个人所得税政策、养老基金管理办法、商业银行和理财公司管理办法陆续发布;2022年11月,个人养老金制度在境内36个城市(地区)拉开试点大幕。2023年10月,中央金融工作会议首次将养老金融提高到“五篇大文章”的高度,强调要促进长期资本形成;2024年1月,国办1号文件《国务院办公厅关于发展银发经济增进老年人福祉的意见》明确要求“丰富发展养老金融产品”“加大金融对养老服务设施、银发经济产业项目建设的支持力度”;同年5月,《国家金融监督管理总局关于银行业保险业做好金融“五篇大文章”的指导意见》(金发〔2024〕11号),对银行保险机构做实做细养老金融提出优化产品服务、发挥职能与完善机制体系等具体要求。
“中温”主要指各大试点金融机构在经历了政策试点初期不计成本地竞业之后,现已进入了理性展业期。相比保险公司、理财公司、基金公司主要以提供个人养老金金融产品为主,商业银行不仅可以提供个人养老金储蓄产品,而且还具备个人养老金资金账户开户资格。由于个人养老金资金账户的唯一性,试点初期相关银行的贴金券力度很高,开户送礼等竞争举措层出不穷。但实践下来,开户客户中缴费的不到一半,实际投资的就更少,短期内对银行的价值贡献并不明显。加上2023年我国股市深度调整,很多养老基金、养老理财产品跌破净值,投资收益不容乐观。多种因素交织,金融机构在开展个人养老金业务时采取谨慎乐观的“温和”态度。
“下凉”主要指社会大众对个人养老金制度的认识尚不到位,个人养老意识尚未唤醒,所以对个人养老金的参与相对“冷静”。人社部数据显示,截至2023年底,个人养老金资金账户开户人数5000万左右,其中缴存约1000万人,账户平均缴费2000多元,反映出投资者的养老金融认知尚未激活。据交通银行发起的一份线上调查问卷数据显示,近25%的人对复利计算不了解,56%的受访者对通货膨胀率与购买力的关系不清楚,大众的金融素养不及预期。个人养老金产品的同质性较高和收益率不理想也是制约其发展的另一大关键因素。济安金信养老研究中心的数据显示,截至2023年底,个人养老金产品中养老保险类年化结算利率在3.5%以上,个人养老理财产品平均收益率2.53%,养老储蓄类的平均年化收益率为1.92%-2.79%,而个人养老基金类产品平均年化收益率-4.09%。
三、养老金与资本市场可实现良性互动、协同增长
一方面,养老金积累的长期资金,对资本市场而言,扮演着至关重要的“压舱石”和“稳定器”角色。目前,中国资本市场波动较大,部分原因在于短期资本的过度集中以及财务投资占比较大,而长期资本的相对不足且价值投资占比较低。从发达国家经验来看,2004年到2021年,美国个人退休养老金账户(IRA)资金持有共同基金规模翻了两番,证券等其他资产的规模快速增长,占比从35%增长到46%;瑞典国民养老基金AP4年报显示,2020年该基金投资于权益类资产的比重为56.3%,实现年化收益9.82%。在我国,基本养老保险基金持有的股票指数(指数代码:8841118.WI)走势相对优于大盘走势(图1),这一趋势清晰表明养老金对资本市场的正面预期和稳定作用。

图1 养老金指数与上证指数走势
另一方面,资本市场的规范性建设和持续成长,为养老金投资提供了丰富的回报机会。养老金从储蓄到领取时间跨度长达二十、三十年,具有明显的长周期特性。这笔庞大的长期资金(可转换为“耐心资本”),不仅可以通过资本市场为实体经济持续“输血”,尤其是在新兴产业、重点关键行业的发展上;还能通过全球资产配置,分享新兴经济体的人口红利和发达经济体的科技红利,从而为养老金提供稳定的高回报。
此外,从风险的角度讲,一个好的资本市场应当合理配置全球视野下的优质资产。以加拿大退休金计划(CPPI)为例,其推行地域配置的多元化,2006年到2020年间,境外投资占比由36%增长到84.40%。根据CPPIB官网数据显示,加拿大退休金计划2023年第三季度的收益为1.9%,明显优于同类基金的业绩。此外,日本在长期处于低增长与低利率环境下,三井住友信托银行成为GPIF最高级别的托管机构,三井住友集团调研资料显示,累计受托国内债券、国内股票、外国债券、外国股票17万亿日元(GPIF总资产规模约200万亿日元),占比约为8.5%,各项资产的受托比例约各占25%。此外,三井住友信托银行还在积极探索私募资产、对冲基金等另类投资领域,以实现风险和收益的平衡。
四、养老金与资本市场良性互动:围绕新“国九条”意见,前端唤醒养老投资意识,后端打通投资渠道
根据监管安排,新“国九条”的推进落实将采取“1+N”政策体系,“1”是新“国九条”本身,“N”是若干配套制度规则,这些配套制度规则,不排除有引导养老金入市的相关规定。我们认为,养老金与资本市场良性互动,前端需要唤醒个人的养老投资意识,逐步形成较大的养老金“池子”;后端必须畅通养老金向资本市场的投资渠道,让“池子”里的水“活起来”。
唤醒并强化居民养老投资意识是推动养老金融市场发展的基础。(1)金融素养决定了居民养老金投资与养老财务规划能力,提高居民对养老金融的认识有助于为资本市场吸引更多的长期稳定资金,也为个人和家庭提供了更为科学的养老财务规划;(2)增强养老投资意识可以引导居民更加理性地配置养老资产,避免因市场波动而产生不利的影响;(3)提升居民提前养老意识与养老投资理念也是发展个人养老金制度以及落实资本市场新“国九条”的前提条件。
打通养老金投资渠道是养老金与资本市场实现融合的“桥梁”。这一举措不仅有助于引导资金的有效流动和优化资产配置,而且通过增加对权益投资、国际化资产的配置力度,养老金将有更多的选择机会,流向具备优质资产和投资项目的资本市场。此外,畅通养老金投资渠道也可以促进养老金融产品的创新和发展。例如,在资本市场波动较大的情况下,短期资金频繁进出加剧市场波动性;而养老金保险产品因投资期限较长、具有较好的穿越经济周期的属性而带来相对稳定的收益。
五、唤醒养老投资意识,需新“国九条”加持、财税政策吸引与投资者教育
第一,资本市场新“国九条”改善了投资者预期。一方面,新“国九条”极大地提振了投资者信心。面对当前市场预期的疲软和市场信心的不足,A股市场长期在3000点附近波动,新“国九条”以强化监管、防控风险、促进高质量发展为核心,为市场注入了稳定因素,激发了市场主体的信心和活力。另一方面,新“国九条”对于提振居民的财富和消费具有积极影响。股市的稳健发展能够通过财富效应有效刺激消费和投资活动。当股市表现良好时,居民的资产价值上升,从而增强了他们的消费能力和信心,为经济的回升和向好循环提供了动力。因此,新“国九条”为经济的持续健康发展提供了有力支撑。央行《中国货币政策执行报告》显示,截至2024年3月底,人民币各项存款余额约296万亿元,其中居民存款占半壁江山(49%)。如果能将部分储蓄转化为长期养老金资产,有望为第三支柱注入强大资金流。
第二,财税政策激励是唤醒居民养老投资意识的有效途径。借鉴新西兰的“几维储蓄计划”(KiwiSaver),政府对在职者与非在职者均补贴个人缴费额的50%;德国政府对里斯特养老金进行直接储蓄补贴或可抵税特别津贴。我国个人养老金制度也可采用一定的财政补贴或税收优惠政策来鼓励个人参与养老金缴费、投资,以弥补资金流动性缺失的劣势。比如,针对工资收入不足个税起征点的人群采用EEE的税优方式,增强第三支柱的吸引力;又如,采取差异化的财政资金补贴形式,针对低收入人群、中等收入人群的个人养老金缴存,按不同的比例实施财政补贴,将个人养老金改善成带有“普惠”性质的制度。
第三,提升投资者教育力度需要政府、各类金融机构、雇主单位、工会社区各部门的协同推进。一是提升投资者教育的覆盖面,积极开展养老投资者教育入社区、进园区、入机关、进校园等活动,尤其要覆盖到低学历、灵活就业、平台就业者等群体。二是提高养老金信息发布的权威性与民众获取信息的便捷度。例如,政府与金融机构可联合开展养老知识宣传,共同开发可视化的全市场、多支柱养老金信息查询平台。三是各机构部门开展差异化投资者教育。例如,对于民营企业的职工,银行应联合雇主、工会来进行养老投资宣传,在保证当事人知情权的前提下,为他们提供批量开户渠道;对于自由职业者,则应以广告推广、社区宣传等方式开展养老金投资教育。
六、打通养老金投资渠道,既要适度宽松养老金投资限制,又要加强监管,优化资产配置环境
新“国九条”明确指出,大力推动中长期资金入市,持续壮大长期投资力量。2004年初,第一次资本市场“国九条”启动股权分置改革,2005年下半年股市开启了一轮波澜壮阔的牛市行情。2014年第二次资本市场“国九条”,在2000点保卫战之际,国家再次发布“国九条”释放改革红利,鼓励创新发展,2015年A股再次掀起牛市。2024年第三次资本市场“国九条”推动中长期资金入市,既强调大力发展权益类新公募基金这个“基本盘”,又着眼于营造引得进、留得住、发展得好的政策环境,推动保险资金、社保基金、养老金等长期资金入市,新“国九条”对上述这些都分类作出部署,养老金入市带来稳定的财富增值预期。可以从以下三个方面打通养老金投资渠道。
首先,不断提升个人养老金投资灵活度,并适度增加养老金权益资产投资比例。2021年,人社部印发通知,年金基金投资权益类资产比例政策上限提高10个百分点至40%,与全国社保基金权益类投资比例持平;投资范围扩大到可通过股票型养老金产品或公开募集证券投资基金投资港股。当前,我国资本市场已成长为一个结构完整、品种齐全、富有层次的综合性市场,可进一步吸纳更多的养老资金,为之提供增值的沃土,并对冲通货膨胀的风险。因此,可渐进推进养老金入市,并提升权益投资比例,适度扩大养老金的投资范围,从政策层面支持养老金参与资本市场的深度。鼓励理财和信托资金参与资本市场,增强其资产配置的灵活性,更好满足投资者多元化投资理财需求。
其次,坚持统筹资本市场高水平制度型开放和安全,借助国际金融中心建设契机,努力实现养老资金的全球资产多元化配置。新“国九条”在第八条明确,进一步全面深化改革开放,坚持统筹资本市场高水平制度型开放和安全。拓展优化资本市场跨境互联互通机制。可从如下两方面进一步落实这一指导意见:一是借助上海国际金融中心建设的契机,在上海试点建设全球养老金财富管理平台,尝试养老金与更多的优秀海外投资机构合作,适当引导出海,共享全球经济发展红利;二是引进海外先进的服务规范,提高资产配置专业性,出台引导资金长期投资的相关政策,吸引国外资本流入,并提升“北上南下”资金流动性,从而搭建一个全球化的养老金财富管理中心。
最后,提升养老资产管理机构专业化水平,加强养老金投资监管。新“国九条”提出,引导行业机构树立正确经营理念,处理好功能性和盈利性关系。推动行业机构加强投行能力和财富管理能力建设。就具体落实而言,其一,金融机构应致力于加强养老财富管理的专业能力建设。大力发展理财子公司、财富管理研究部门以及信托、基金、保险等资管业务;增加对中观、微观市场的研究,提高从业人员的投资能力和风险管理水平;增加对智能投顾平台的应用,结合居民养老需求,构建客户画像,通过发售多元化、差异化的养老理财产品来吸引家庭资产向养老投资转化。其二,政府部门可以通过政策手段,促进养老资产配置的合理化。例如,适时发挥遗产税与房产税功能,倒逼家庭资产配置更加合理;增加对专业资产管理机构的政策支持,可以财政补贴、税收优惠的形式促动资产管理相关研究机构与培训机构发展;设立独立性较强的养老投资权益保护部门,致力于营造更为安全的养老投资环境。
通过上述综合措施的协同作用,改善养老金与资本市场的投资环境,不仅能够为居民提供更多的养老财富储备选择,还能为养老金融与资本市场融合发展提供重要保障,从而更好地应对老龄化社会加速来临的挑战。(本文仅代表作者个人观点,与所在单位无关。原刊载《清华金融评论》2024年第6期。)
编辑:王春霞
声明:新华财经为新华社承建的国家金融信息平台。任何情况下,本平台所发布的信息均不构成投资建议。如有问题,请联系客服:400-6123115













