上海期货交易所就铸造铝合金期货合约、期权合约和业务细则公开征求意见
新华财经|2025年04月25日
阅读量:
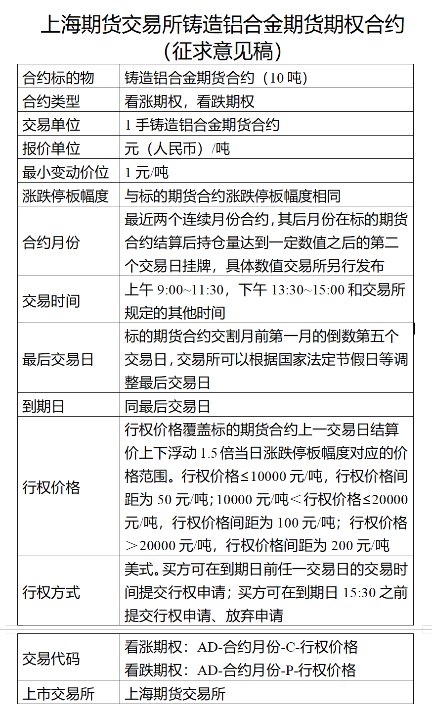
新华财经北京4月25日电 上海期货交易所发布公告,根据《中华人民共和国期货和衍生品法》《期货交易管理条例》《期货交易所管理办法》等有关法律法规和规章,上海期货交易所起草了《上海期货交易所铸造铝合金期货合约》《上海期货交易所铸造铝合金期货期权合约》和《上海期货交易所铸造铝合金期货业务细则》,现向社会公开征求意见。
上海期货交易所就铸造铝合金期货合约、期权合约和业务细则公开征求意见的公告
编辑:左元
声明:新华财经为新华社承建的国家金融信息平台。任何情况下,本平台所发布的信息均不构成投资建议。如有问题,请联系客服:400-6123115
新华财经声明:本文内容仅供参考,不构成投资建议。投资者据此操作,风险自担。












