新消费派 | “颜值经济新势力”博弈加剧,童颜针和少女针市场走向何方?
2021年到2024年,我国医美再生注射产品的市场规模已从1亿元快速扩张至30亿元。庞大的增量市场为医美再生注射产品带来了可预期的持续扩张潜力,“童颜针和少女针至少还能再高速增长两到三年,然后进入稳定期。”创新工场高级投资总监李佳蓬如此判断。

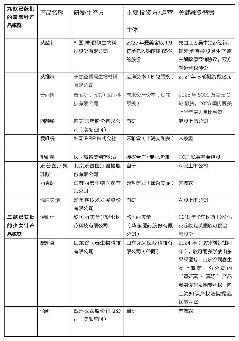
新华财经上海8月11日电 (谷青竹) 医美再生注射产品赛道(童颜针和少女针)持续升温,仅7月便动作频频:7月10日,国家药品监督管理局官网公布两款童颜针获批,分别是引进的韩国产品爱唯缇和西宏医药的丽真然。7月19日,四环药业也推出了童颜针和少女针两类共三款再生类注射新品。7月31日,普丽妍宣布完成近5000万美元的C轮融资。整体来看,市场动态呈现价格下探明显、资本并购频发、企业争端加剧等特点。
激增的医美“新势力”
公开资料显示,童颜针和少女针的核心活性成分分别为聚左旋乳酸(PLLA)和聚己内酯(PCL)。早先,PLLA可用于制作骨科材料以及手术缝合线、组织修复支架等;PCL则被用作实现药物缓释和靶向输送的载体。由于两种材料均具有生物相容性高、可降解性好的特性,且可通过刺激人体自身胶原蛋白再生来实现长期填充和皮肤改善,故而被引入医美领域。
创新工场高级投资总监李佳蓬认为,顾名思义,属于医美再生注射产品的童颜针和少女针,与神经调节剂类注射产品肉毒素通过抑制肌肉活动来改善动态皱纹、填充塑型类注射产品玻尿酸通过物理性充盈来实现凹陷平复和轮廓塑造,存在着核心作用机制上的本质不同。新赛道的开辟,正是医美再生注射产品备受欢迎的原因。并且,虽然童颜针和少女针构成竞争关系,但二者与肉毒素、玻尿酸都是补充关系——不会相互抢夺市场,对新品类的发育亦是重要利好。
据公开资料,2008年瑞蓝2号拿到药监局批文上市玻尿酸产品,2009年美国艾尔建公司的肉毒素保妥适成为首个在中国获批用于医学美容的肉毒素产品。“但此后,国内医美市场多为既有品类的迭代,在全新的产品类型出现前,已经历长达10多年的‘空窗期’。因此,2021年国家药监局批准医美再生注射类产品上市,就直接点燃了积累已久的消费热情。”李佳蓬表示。
业内人士告诉新华财经,从2021年到2024年,我国医美再生注射产品的市场规模已从1亿元快速扩张至30亿元。《2025中国医美行业年度洞悉报告》显示,2024年中国医美市场规模超2500亿元人民币,预计到2025年将达到近3000亿元。庞大的增量市场为医美再生注射产品带来了可预期的持续扩张潜力。“童颜针和少女针至少还能再高速增长两到三年,然后进入稳定期。”李佳蓬如此判断。
“价格战”打响
随着医美再生注射市场的供给端快速扩容,当下终端零售价格开始出现明显下探。据李佳蓬介绍,目前除了长春圣博玛的艾维岚和爱美客的濡白天使等率先获批的头部产品仍能保持价格稳定外,后进入市场的同质新品为了抢夺份额,不得不选择降价销售。
在此背景下,投资者开始出现持币观望、谨慎入局的迹象。“对比先前资本涌入的态势,现在医美再生注射领域的投资则呈现出过热后的回调趋势。”李佳蓬告诉新华财经。

新华财经根据公开资料整理(不完全统计)(制作人:实习生刘子萌)
而终端价格的下行波动,也直接引发了品牌方与渠道端的冲突。6月,新氧旗下的轻医美连锁品牌“新氧青春诊所”,将长春圣博玛旗下市面平均售价约18800元的艾维岚童颜水光针大幅降至5999元的低价,引发行业震动。
6月19日,新氧创始人金星在社交媒体“新氧金星”发表《“天价童颜针”的定价迷思》一文,公开对童颜针的高价提出质疑:“明明是超低的成本,却非要定出2万左右的终端消费价,这就让我非常疑惑了”。
网经社电子商务研究中心分析师陈礼腾认为,新氧与长春圣博玛围绕艾维岚价格产生的冲突,本质是医美行业上下游对定价权与渠道合规的博弈——圣博玛作为生产方维护品牌定价与渠道管控,新氧则通过复配项目压低价格并强调验真合规,折射出行业长期存在的价格不透明与渠道乱象。
企业倾轧频发
爱美客年报数据显示,2023年其以濡白天使为主的凝胶类注射产品营收为11.58亿元,较上年同期增长81.43%,毛利率达97.49%;2024年该类产品营收则为12.16亿元,同比增长5.01%。爱美客认为,凝胶类注射产品高增长主要源于“濡白天使”童颜针持续推广销售拉动了增速,以及其占比提升带动了凝胶类产品毛利率提升。
可见,医美再生注射类产品为先发企业带来了丰厚利润。这也可以解释,为什么不断有厂商入局这一赛道,甚至不乏“跨界玩家”投身“颜值经济”。例如,深耕心脏介入医疗器械的乐普于6月3日发布公告称,其自主研发的聚乳酸面部填充剂(即少女针)获得国家药品监督管理局注册批准,标志着公司正式进军皮肤科领域。
但在高额利润的诱惑下,企业间的竞争愈发呈现高压化态势,争议事件集中爆发,行业内卷和企业倾轧的现象均明显加剧。
2025年3月,爱美客公告称,其全资子公司爱美客香港与首瑞香港共同设立的爱美客国际,拟以1.9亿美元收购韩国丽臻85%的股权。值得注意的是,江苏吴中所代理销售的艾塑菲正由丽臻所生产。
到6月30日,爱美客完成对丽臻的董事会改选并占有多数席位。7月18日,成为爱美客控股子公司的丽臻正式向江苏吴中下属的达透医疗器械送达解约函,解除关于艾塑菲的独家经销协定。截至目前,江苏吴中尚未认可解约的合理性,双方已启动法律程序。
而在此之前,2024年10月,另有华东医药旗下欣可丽美学就山东谷雨春生物等公司的少女针产品“塑妍真·真妤”,涉嫌侵害其少女针产品“伊妍仕”发明专利权,向上海知识产权法院提起民事诉讼。截至目前,该案仍在审理中,尚未有判决结果。
在上述诉讼案件折射出的市场竞争压力下,厂商当如何破局?“一种路径是寻求产品的差异化发展,如艾维岚宣称的‘活性再生’就有别于塑妍萃主打的‘炎症再生’。”李佳蓬表示。但同时他认为,技术上的细节差异无力扭转内卷加速的整体趋势,国产医美再生注射厂商出海开辟增量市场才是出路。(参与采写:实习生刘子萌)
编辑:李一帆
声明:新华财经(中国金融信息网)为新华社承建的国家金融信息平台。任何情况下,本平台所发布的信息均不构成投资建议。如有问题,请联系客服:400-6123115











