陆建强卸任浙商银行董事长 行长陈海强代为履职
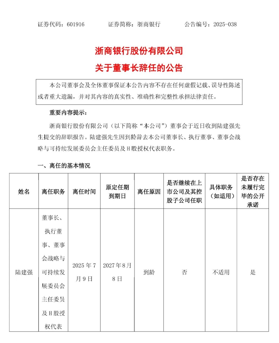
浙商银行7月10日晚间发布公告表示,该行董事会于近日收到陆建强提交的辞职报告。陆建强因到龄辞去本公司董事长、执行董事、 董事会战略与可持续发展委员会主任委员及H股授权代表职务。根据公告,其原定任期到期日为2027年8月8日。
新华财经北京7月11日电 浙商银行7月10日晚间发布公告表示,该行董事会于近日收到陆建强提交的辞职报告。陆建强因到龄辞去公司董事长、执行董事、 董事会战略与可持续发展委员会主任委员及H股授权代表职务。根据公告,其原定任期到期日为2027年8月8日。
公开信息显示,陆建强生于1965年4月,目前年满60岁,已达到法定退休年龄。陆建强曾先后担任浙江省工商行政管理局党委委员、办公室主任,浙江省政协办公厅副主任、机关党组成员,浙江省政府办公厅副主任、党组成员,浙江省政府副秘书长、办公厅党组成员,财通证券党委书记、董事长等职。2022年1月,陆建强加入浙商银行,任党委书记、董事长。
公告称,根据《公司法》《公司章程》等相关规定,陆建强的辞任不会导致该行董事会成员低于法定最低人数,不会影响董事会正常运作。陆建强的辞任自辞职报告送达该行董事会时生效。该行董事会将根据浙江省委、省政府的提议,尽快按照法定程序完成新任董事长的选聘工作。
浙商银行同日发布公告表示,董事会召开会议,经全体董事一致表决同意,由执行董事、行长陈海强代为履行董事长、董事会战略与可持续发展委员会主任委员及法定代表人职责,直至选举产生新任董事长且其任职资格获国家金融监督管理总局核准之日止。同时,同意委任陈海强为H股授权代表,任期与第七届董事会任期一致。
编辑:王媛媛
声明:新华财经(中国金融信息网)为新华社承建的国家金融信息平台。任何情况下,本平台所发布的信息均不构成投资建议。如有问题,请联系客服:400-6123115











