《上海市鼓励电动汽车充换电设施发展扶持办法》印发
上海市发展和改革委员会网站3月10日公告,上海市发展和改革委员会等多部门印发《上海市鼓励电动汽车充换电设施发展扶持办法》。
新华财经上海3月10日电 据上海市发展和改革委员会网站3月10日公告,上海市发展和改革委员会等多部门印发《上海市鼓励电动汽车充换电设施发展扶持办法》(以下简称《办法》)。
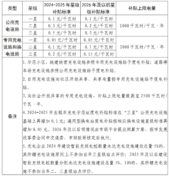
其中提出,对自《办法》实施之日起建成的示范小区充电设备,给予充电企业设备投资30%的补贴,直流、交流设施功率补贴上限分别为600元/千瓦、300元/千瓦;对示范小区业主大会,按新建充电车位数量给予一次性补贴,补贴标准见下表。

对自《办法》实施之日起建成的通用型换电站(能够实现跨品牌、跨车型服务)、非通用型换电站的换电设备,分别给予充电企业设备(专指换电装置充电系统和电池更换系统,不含电池)投资40%、20%的补贴,功率补贴上限分别为600元/千瓦、300元/千瓦。自本办法实施之日起,按站点服务质量评价等级给予充电企业度电补贴,补贴标准按下表执行。

编辑:林郑宏
声明:新华财经为新华社承建的国家金融信息平台。任何情况下,本平台所发布的信息均不构成投资建议。如有问题,请联系客服:400-6123115












