首页
资讯
研报
数据
行情
工具
直播
金融超市
投教
指数
产品与服务
主题
要闻
快讯
宏观
股市
债市
汇市
货币
大宗
区域
同业
产业
热点
金融街发布
江北嘴发布
今日观察
金鱼嘴发布
首页
股票
债券
外汇
基金
期货
指数
财经日历
宏观数据
研报金榜
合规评测
丝路数据库
新华财经
点金学堂
ESG
投教基地
路演中心
外汇信息服务
新华丝路
丝路资讯/智讯/案例/全球数据/知识产权
大讲堂
多语言
新华信用
企业信用
信用发布
信用领跑
城市信用
新华指数
指数发布
指数授权
报告编制
智库咨询
定制化服务
空间系统
产品下载
专业终端(基础版)
专业终端(智能升级版)
专业终端(智能政务版)
首页
>
快讯
>
正文
已订阅
订阅
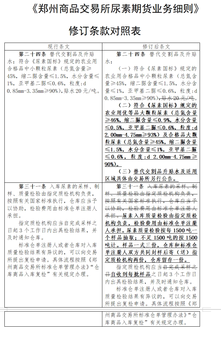
郑商所发布关于就修订《郑州商品交易所尿素期货业务细则》征求意见的公告。
新华财经
|
2025年10月20日
阅读量:
传播矩阵
最新要闻
更多
海阔千帆竞 潮涌自贸港——海南自由贸易港即将封关启新程
2025年人民币汇率市场回顾及2026年展望
四大证券报精华摘要:12月17日
【看新股】国仪量子拟科创板IPO:近三年营收复合增长率超80% 尚未实现盈利
国际金融市场早知道:12月17日
热点专题
更多
2025全球熊猫伙伴大会
上市公司可持续发展官论坛暨年度最佳奖项评选活动
江苏吴江数字乡村十大模式