2025年企业诚信管理典型案例候选名单公示
中国企研|2025年09月04日
阅读量:
为全面展示企业诚信建设工作的实践经验、创新举措和研究成果,充分发挥诚信典型的引领作用,推动形成守信践诺的良好社会风尚,中国企业改革与发展研究会、中国合作贸易企业协会、中国经济信息社组织开展了“2025年企业诚信管理典型案例”征集活动。
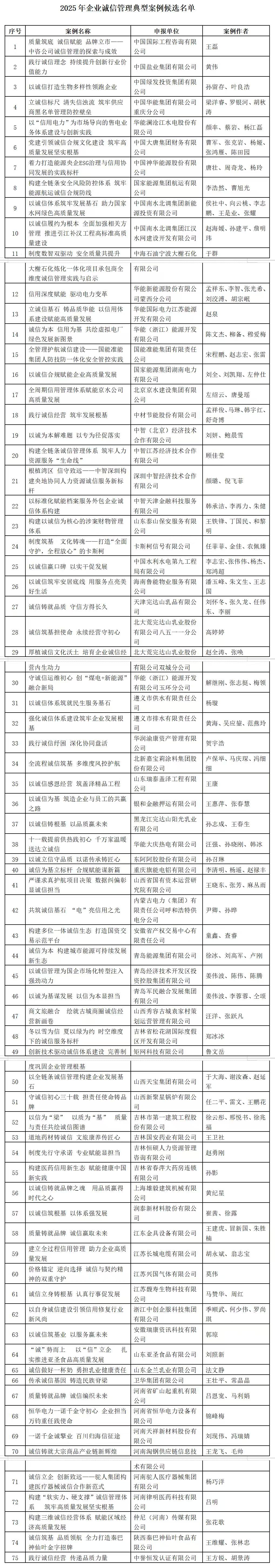
按照活动流程和评审要求,经中国企业改革与发展研究会信用工作委员会初审和专家复审,共有75项“企业诚信管理典型案例”进入候选名单,现予以公示。公示日期为:2025年9月4日至9月10日。
如对候选名单持有异议,请于2025年9月10日前以书面形式将意见反馈至中国企业改革与发展研究会信用工作委员会。
联系电话:010-68701056
电子邮箱:liudd100@126.com












