提前复牌!国君海通一流投行合并重组预案亮相,至少实现六个排名第一
合并后公司进一步强化功能定位,加快向具备国际竞争力和市场引领力的投资银行迈进。
原计划停牌25个交易日,国泰君安与海通证券明日复牌,较原计划10月22日复牌提前8个交易日。
10月9日,两家公司于上交所和香港联交所同步发布合并重组相关预案及联合公告。整体来看,本次交易中,两家公司基于强强联合、优势互补、对等合并的原则,由国泰君安换股吸收合并海通证券。合并后公司进一步强化功能定位,将以服务金融强国和上海国际金融中心建设为己任,对标国际一流,加快向具备国际竞争力和市场引领力的投资银行迈进。
值得注意的是,本次吸收合并方独立财务顾问为东方证券,被吸收方为中银证券。
这场备受市场关注的收购合并有哪些新增量值得关注?记者总结来看,核心有六个方面:
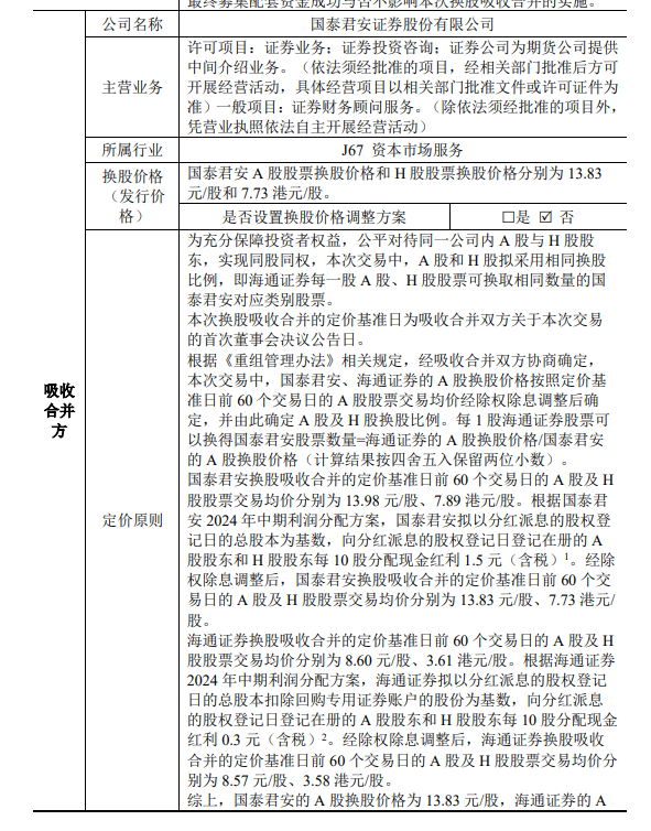
关注点一:换股比例如何?AH股换股比例均为1:0.62。
根据公告,本次换股吸收合并以市场价格换股,A股与H股设置相同换股比例,以有效平衡各方股东利益。两家公司将以董事会决议公告日前60个交易日的A股股票交易均价确定A股换股价格,并以此确定A股与H股换股比例均为1:0.62,即每1股海通证券股票可以换得0.62股国泰君安同类别股票。
具体来看,国君换股价格为13.8元/股,H股为7.7港币/股(当前国君股价为14.7元/股,H股为7.9港币/股,其中股息派发0.15元/股);3)海通换股价格为8.6元/股,H股价格为4.8港币/股(当前海通股价为8.8元/股,H股为3.6港币/股,其中股息派发0.03元/股)。
关注点二:如何保护中小股东合法权益?提供现金选择权。
根据公告,本次换股吸收合并将向符合条件的国泰君安异议股东提供收购请求权,向符合条件的海通证券异议股东提供现金选择权,价格均为董事会决议公告日前60个交易日内的A股、H股股票最高成交价,充分体现对中小股东的保护。
关注点三:合并方案的推行信心如何体现?控股股东发起定向增持。
值得注意的是,在本次换股吸收合并基础上,国泰君安拟向控股股东上海国有资产经营有限公司发行不超过100亿元A股股票募集配套资金。控股股东以每股净资产定向增持国泰君安股份,高于停牌前股价,并承诺5年内不减持,充分彰显了对公司未来发展的坚定信心。
关注点四:本次合并的预期在哪?强强联合打造一流投行,至少实现六个第一。
国泰君安证券与海通证券的合并正成为近年中国资本市场发展史上具有里程碑意义的事件,讨论度持续升温,既包括对合并之后的猜想,也有对中国证券业深化改革、高质量发展的期许。
国泰君安、海通证券表示,本次合并将推动打造具备国际竞争力与市场引领力的一流投资银行。公司将着力发挥直接融资“服务商”、资本市场“看门人”、社会财富“管理者”功能,聚焦中国资产提升国际竞争力,聚焦客户需求铸造市场引领力,为资本市场、证券行业创新发展注入强劲动力。记者梳理发现,合并后公司六大经营数据均为第一,足见“一流投行”轮廓。
一是两家公司2023年IPO承销总额合计居行业第一,领先第二名超50%;科创板开板以来的科创板IPO承销额合计达2093亿元,科创板IPO承销家数合计达107家,均位居行业第一,科创板业务优势显著扩大。
二是合并后公司零售、机构和企业客户规模全面领先,按照2023年年报公开披露数据,两家公司零售客户数合计达3593万户、席位租赁净收入达16亿元、A股IPO保荐承销数量达44家,均位居行业首位。在长三角、京津冀、珠三角等重点区域的网点达343家,跃居行业第一,网点布局更趋优化。
三是财富管理业务方面,合并后公司的证券经纪、期货经纪与两融业务均跃居行业第一。
四是合并后公司的数字科技领先优势将进一步夯实,两家公司零售客户APP合计月活数稳居行业第一, 机构客户APP覆盖全方位场景,有望基于前沿数智应用,更好提升客户服务体验、优化业务模式,引领行业数字科技发展。
五是机构与交易业务方面,公募分仓收入与托管外包规模跃居行业第一,权益衍生品与FICC业务能力显著提升,牌照互补与能力强化夯实综合服务优势,进一步拓宽机构客户生态圈。
六是截至6月末,两家公司合并后总资产、净资产分别为16195亿元、3311亿元,均位列行业第一,同时资产整体结构更为均衡,将显著增强合并后公司的风险承载力、扩展资本运用空间、提升资本使用效率。
关注点五:新主体如何命名?期待落地
公告显示,于交割日后,国泰君安将办理公司名称、注册资本等相关的工商变更登记手续,海通证券将注销法人资格。合并后公司将采用新的公司名称,并根据届时适用的法律法规和本次合并的具体情况采取一系列措施建立新的法人治理结构、管理架构、发展战略和企业文化。
天眼查知识产权信息显示,近日,国泰君安证券股份有限公司申请注册“国泰海通”“海通国泰”“国泰君安海通”商标,国际分类为金融物管、办公用品,当前商标状态均为等待实质审查。
值得注意的是,历史经验看,合并草案落地可能能够略微带动券商板块并购预期。
关注点六:合并后如何看估值提升?两重因素影响
有券商非银团队点评称,看好双方估值提升。此次公司估值提升来自两个方面,一是并购本身带来溢价,二是券商板块期间反转。首先由于券商板块估值快速提升。9月6日停牌以来,券商板块上涨47%,头部中,中信证券+59%,招商证券+52%,华泰证券+39%,广发证券+38%;其次是此次并购草案带来一定合并协同空间。
编辑:胡晨曦
声明:新华财经为新华社承建的国家金融信息平台。任何情况下,本平台所发布的信息均不构成投资建议。如有问题,请联系客服:400-6123115













