汽车视点|上汽人事大换防带动乘用车大转型
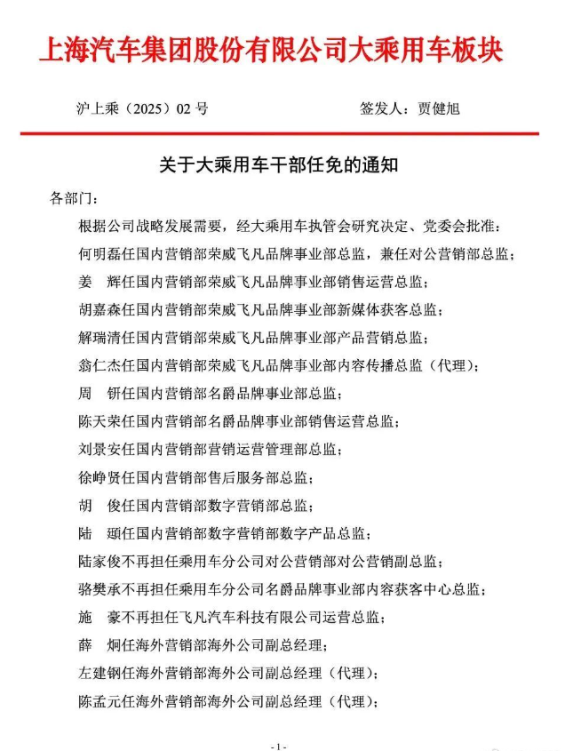
近日,有消息人士称上汽乘用车发布《关于大乘用车干部任免的通知》(以下简称《通知》),对乘用车板块进行大规模人事调整,涵盖研发、信息系统产品、制造、国内营销和海外营销等多个部门,涉及63位中高层干部。《通知》显示,此次干部任免通知由上汽集团总裁贾建旭签发,于2月12日起正式生效。
新华财经上海2月20日电(李一帆)近日,有消息人士称上汽乘用车发布《关于大乘用车干部任免的通知》(以下简称《通知》),对乘用车板块进行大规模人事调整,涵盖研发、信息系统、财务、战略规划、产品、制造、国内营销和海外营销等多个部门,涉及63位中高层干部。《通知》显示,此次干部任免通知由上汽集团总裁贾建旭签发,于2月12日起正式生效。

今年年初,上汽大乘用车管理层启动全员竞聘上岗机制,此次人事调整或许正是竞聘结果的体现。
多维布局,剑指行业新高地
《通知》中的人事调整透露出上汽大乘用车在智能化、产品创新、市场营销、海外扩展及数字化转型等方面的战略重点,主要涉及四大业务领域。
一是智能化产品研发。研发部智能化产品中心调整了车云、智能座舱、智能驾驶、智能附件等6个部门的管理层任命,加速布局智能汽车技术,加强其在智能座舱和智能驾驶领域的核心竞争力,抢占未来技术制高点。同时,数据及信息系统部也在数据管理和IT基础设施方面加强了建设,致力于推动公司数字化转型,构建数据驱动的管理体系。
二是生产制造优化。制造部、产品部、质量保证部、零件价值分析部、整车成本控制部和财务部等多部门的干部调整都聚焦于提升生产效率与成本控制能力。上汽集团将创新研究开发总院、零束科技等纳入大乘用车板块,使其成为研发部主力军。例如,原零束科技的张东海、方恩分别出任研发部智能化产品中心车云部、产品需求部总监。这一调整能有效加强产品研发前后端沟通,提升沟通效率,优化供应链管理,助力产品规模化发展,实现“降本增效”。
三是市场营销强化。国内营销部在数字营销和新媒体获客方面重点布局,并通过对公营销、内容获客中心、运营等部门的人事调整加强品牌建设与市场推广,包括2024年年底将上汽通用五菱原品牌与传播总经理周钘调任名爵品牌事业部总监等。
四是海外市场拓展。人力资源部、海外营销部和战略及型谱规划部等部门的调整显示,大乘用车正加大海外市场投入,提升国际市场竞争能力,发展新的增长点。
变革提速,战略蓝图成果初显
上汽大乘用车的此次调整早有端倪。2024年下半年,公司已启动一系列变革。在2024年年中的干部大会上,上汽集团总裁贾建旭曾发表内部讲话,强调面对新能源转型压力,公司需通过整零协同降本增效,并以燃油车利润支撑电动车发展。
随后,上汽乘用车任命俞经民为常务副总经理,祝勇为副总经理,组建“技术+销售”复合型高管团队,强化产品与市场联动。同时,公司推行全价值链降本,从研发到营销全面压缩成本,要求零部件企业放弃利润目标,以最优成本支持整车业务,销售人员则需降低获客成本并提升转化率。“你不是利润中心,是成本中心,是能力中心。零部件公司别再想着赚钱,所有企业要支持整车。”贾健旭直言。
此外,贾健旭强调“没有技术纵深,就没有空间”,去年以来上汽乘用车在新能源技术上取得了明显突破,发布DMH超级混动技术,启动全固态电池“500天投产计划”,并加速海外布局,推进欧洲本地化生产,同时拓展中东、东南亚等新兴市场,提出“城市战和巷战”的精细化运营策略。
今年1月,上汽将上汽乘用车(荣威飞凡、名爵MG)、上汽国际、创新研究开发总院、零束科技和海外出行等多个品牌合并为“大乘用车”板块,贾建旭亲自挂帅执管会主席,并在首次干部大会上表示:“上汽大乘用车板块的重组,已经迈出了改革突围的第一步。”
此次干部调整,无疑进一步优化了其组织结构,提升了管理效率和业务能力,有利于推动大乘用车战略落地落实。
步入改革深水区,2025年成关键检验期
2024年下半年,上汽乘用车的改革已步入深水区,在品牌重组、产品换代、技术更新、降本增效等方面均取得了一定成果。瞄准握指成拳,2025年1月上汽自主品牌延续2024年的昂扬发展态势,终端交付20.6万辆,占集团整体销量比重较上年同期提升近6个百分点,市场份额取得了重要突破。
据周钘透露,2024年年底,名爵品牌营销方向所有关键岗位已完成岗位竞聘,整体人员结构更加年轻化,能有效激发内部创新活力。开年后,大乘用车内部还组织了民主生活会,周钘戏称其为“年轻员工吐槽大会”,深挖大乘用车目前存在的问题,刀刃向内,正视问题、解决问题。
如今,一系列改革和此次多达63人的干部任免,被视为上汽集团系统性改革的关键一步。领导层呈现的铁腕风格与务实策略,也为这家传统汽车巨头注入了久违的活力。通过管理层调整、资源配置优化,上汽集团正逐步摆脱传统体制的束缚,迈向更加灵活、高效的管理模式。
尽管前路艰险,但其“鲶鱼效应”已初步显现,新的理念、新的团队、新的管理方式正在搅动企业内部的“一池春水”,激发各个环节的活力与创造力。能否带领上汽大乘用车重回巅峰,2025年将是关键检验期。
编辑:林郑宏
声明:新华财经为新华社承建的国家金融信息平台。任何情况下,本平台所发布的信息均不构成投资建议。如有问题,请联系客服:400-6123115













