摩尔线程IPO过会 国产GPU第一股来了(附概念股)
据上海证券交易所官网披露,上海证券交易所上市审核委员会2025年第40次审议会议于9月26日召开。会议审议结果显示,摩尔线程的IPO符合发行条件、上市条件和信息披露要求。从IPO申请获受理到成功过会,摩尔线程用时仅88天。
新华财经北京9月26日电(王媛媛) 据上海证券交易所官网披露,上海证券交易所上市审核委员会2025年第40次审议会议于9月26日召开。会议审议结果显示,摩尔线程的IPO符合发行条件、上市条件和信息披露要求。从IPO申请获受理到成功过会,摩尔线程用时仅88天。
公开资料显示,摩尔线程主要从事全功能GPU相关产品的研发、设计和销售,是国内极少数兼顾图形渲染与AI计算的国产GPU公司,也是行业独角兽企业。
摩尔线程此次IPO拟募资80亿元,将应用于摩尔线程新一代自主可控AI训推一体芯片研发项目、摩尔线程新一代自主可控图形芯片研发项目、摩尔线程新一代自主可控AI SoC芯片研发项目及补充流动资金。
回顾摩尔线程的IPO之路,公司上市申请于2025年6月30日受理;2025年9月5日,公司更新科创板IPO招股书并回复首轮问询;2025年9月18日,公司回复二轮问询。
2025年,证监会推出科创板“1+6”系列政策,旨在通过制度创新提升资本市场对科技创新的适配性。新政设立科创成长层,重启未盈利企业适用科创板第五套标准上市,同时引入资深专业机构投资者制度、试点IPO预先审阅机制、扩大第五套标准适用范围等配套措施。
分析人士指出,摩尔线程IPO的快速推进并非个案,科创板“1+6”新政后,上交所正在通过加快审核流程,预计会有更多硬科技企业获得支持。
相关概念股有谁?
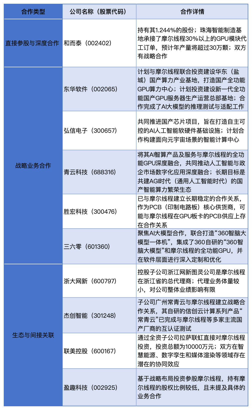
摩尔线程作为国产GPU龙头企业,其概念股主要围绕股权投资、供应链合作及算力生态协同三大主线展开。
以下为相关概念股梳理:

编辑:王媛媛
声明:新华财经(中国金融信息网)为新华社承建的国家金融信息平台。任何情况下,本平台所发布的信息均不构成投资建议。如有问题,请联系客服:400-6123115










