阿里巴巴第三财季营收2848.4亿元 同比增长2%
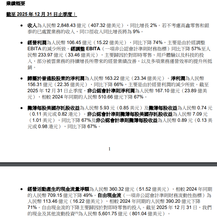
新华财经北京3月19日电 阿里巴巴在港交所公告,第三财季(截至2025年12月底止季度)营收2,848.4亿元人民币,同比增长2%,若不考虑银泰和高鑫零售的已处置业务收入,同比增长9%。归属于普通股股东的净利润为人民币163.22亿元(23.34亿美元)。净利润为人民币156.31亿元(22.35亿美元),同比下降66%,主要是由于经营利润的减少所致。截至2025年12月31日止季度,非公认会计准则净利润为人民币167.10亿元(23.89亿美元),相较2024年同期的人民币510.66亿元下降67%。
阿里巴巴第三财季调整后息税折旧及摊销前利润340.6亿元人民币,预估396.2亿元人民币;非公认会计准则摊薄每股美国存托股收益为人民币7.09元(1.01美元),同比下降67%及非公认会计准则摊薄每股收益为人民币0.89元(0.13美元或0.98港元),同比下降67%。
阿里巴巴第三财季(截至2025年12月底止季度)云智能集团收入432.8亿元人民币,同比增长36%。整体收入(不计来自阿里巴巴并表业务的收入)同比增长35%,主要由公共云业务收入增长所带动,其中包括AI相关产品采用量的提升。
电商业务收入为人民币1315.8亿元,相较2024年同期的人民币130,658百万元增长1%。客户管理收入同比增长1%,主要是由于成交率的提升所致。截至2025年12月31日止三个月,电商业务的直营、物流及其他收入为人民币28,919百万元(4,135百万美元),相较2024年同期的人民币28,824百万元保持平稳,主要受物流服务和增值服务的收入增长所驱动,部分被若干直营业务的收入下降所抵销。
即时零售业务收入为人民币20,842百万元(2,980百万美元),相较2024年同期的人民币13,356百万元增长56%,主要是得益于2025年4月底推出的「淘宝闪购」所带来的订单量增长。

编辑:罗浩
声明:新华财经(中国金融信息网)为新华社承建的国家金融信息平台。任何情况下,本平台所发布的信息均不构成投资建议。如有问题,请联系客服:400-6123115













