融创、旭辉境外债重组迎突破,超10家房企化债年内有望“落定”
今年以来,包括融创中国、华夏幸福、龙光集团、佳兆业、旭辉控股集团、碧桂园、时代控股、富力地产、弘阳地产、世茂集团等超10家房企纷纷公布了债务重组的最新进展。按照计划,多家化债房企的重组有望于今年“尘埃落定”。
进入6月,又有两家大型民营房企化债迎来新进展。
6月6日晚,融创公告境外债现有债务未偿还本金总额约74%的持有人已递交加入重组支持协议的函件。此前的6月4日,另一家大型房企旭辉控股集团发布公告,其境外债务重组方案于6月3日获债权人会议通过。
据记者统计,今年以来,包括融创中国、华夏幸福、龙光集团、佳兆业、旭辉控股集团、碧桂园、时代控股、富力地产、弘阳地产、世茂集团等超10家房企纷纷公布了债务重组的最新进展。
按照计划,多家化债房企的重组有望于今年“尘埃落定”。
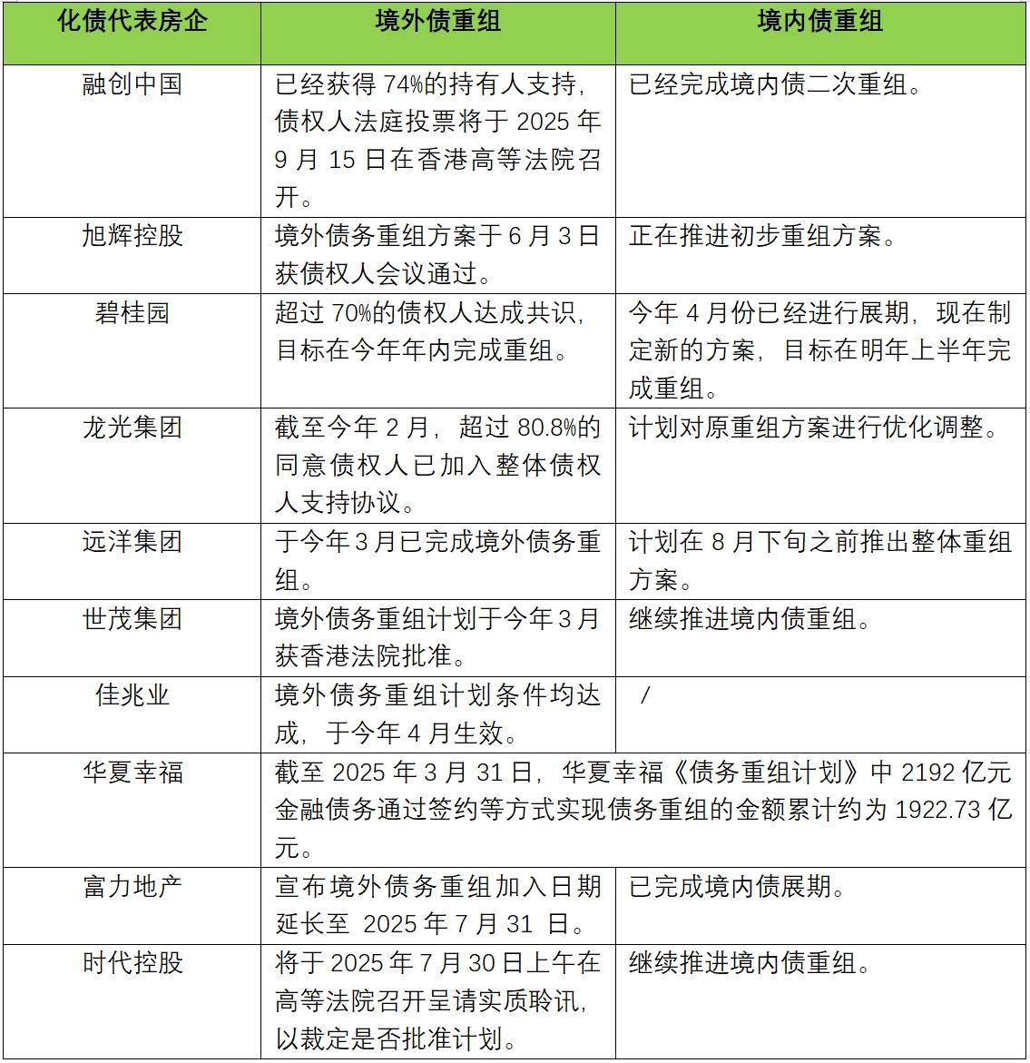
部分房企债务重组情况一览
记者根据公开信息整理。
融创境外债重组通过几无悬念
6月6日晚,融创公告,境外债现有债务未偿还本金总额约74%的持有人已递交加入重组支持协议的函件。同时,融创将基础同意费截止时间延至6月20日。
“目前融创已获得所有债权人的约74%支持。这是一个极有含金量的数据,意味着境外债重组基本实质性完成了。”一位熟悉融创重组的业内人士表示,在法院裁决债务重组案时,只需参与投票债权人的75%投出赞成票,即视为通过。一般参与投票的债权人远少于所有债权人规模,目前尚未签署重组支持协议的债权人可能也不会参与法庭投票,所以融创拿到的支持票预计将远超重组通过的门槛,重组通过几乎没有悬念。
接近融创的知情人士预计,境外债重组成功后,融创将成为行业第一家境外债基本清“零”的大型房企,彻底化解上市公司层面的债务风险,预计化债约600亿元,实现轻装上阵。
这是融创第二次推进境外债的重组,此次重组方案为100%“债转股”,如果顺利完成,融创中国将成为首家将所有美元债券转换为股票的大型开发商。
据悉,融创的境外债重组召集聆讯已定于2025年9月15日在香港高等法院召开,届时将寻求指令召开计划会议,以让债权人进行法庭投票批准重组计划。在完成了相关法庭程序后,融创95.5亿美元的境外债务重组将正式落地生效。
对于融创化债后能否顺利“上岸”,镜鉴咨询创始人张宏伟表示:“完成境内外债务重组是房企‘上岸’的必要条件,而房企最终能否走出困局取决于市场的回暖、自身销售业绩的恢复和提升。”
今年将有更多房企完成化债
今年5月以来,包括金科股份、融创中国、华夏幸福、龙光集团、佳兆业、旭辉控股集团、碧桂园在内的多家房企纷纷公布了债务重组的最新进展。
6月4日,旭辉控股集团发布公告,其境外债务重组方案于6月3日获债权人会议通过。据悉,本次重组预计削减境外债务约52.7亿美元(约合人民币379亿元),占境外债务总额的66%。
具体而言,共1250名持有总额79.33亿美元的计划债权人参与计划会议,最终1236名持有总额73.51亿美元的计划债权人投票赞成重组计划,赞成的持有额占境外债务总额的92.66%。下一步,旭辉控股集团将寻求法院批准及认可该计划,将于2025年6月26日上午十时(香港时间)举行聆讯。
目前,旭辉控股集团还正在对境内公司债务进行重组。PR旭辉01、H20旭辉2、PR旭辉03、H21旭辉1、H21旭辉2、H21旭辉3、H22旭辉1等七只债券已于6月3日起停牌,涉及本金额约100.6亿元。目前,重组方案选项为拟推进的初步方案,仍在内部决策流程中,尚未最终确定,旭辉控股将通过召开债券持有人会议的形式推进本次债券重组方案。
备受关注的还有碧桂园的化债进程。在6月5日举行的2025年股东周年大会上,针对碧桂园目前清盘呈请及境内外债务重组进展,首席财务官兼执行董事伍碧君作出回应。伍碧君表示,在5月26日的聆讯会上,法庭已经同意将聆讯的时间进一步推迟到8月11日。公司正持续推进重组工作,境外债方面,公司目前已与超过70%的债权人在高息债方面达成共识,目标是在今年内完成境外债务整体重组工作。至于境内债务,今年4月份已经进行展期,现在制定新的方案,希望能够在下半年形成一个综合的解决方案,于明年上半年完成境内公开市场债的重组。
此外,6月3日,龙光集团旗下境内公司深圳市龙光控股有限公司公告称,3月中旬时曾对本金总额超219亿元的21笔境内债务提供包含五个选项的重组方案,经过与持有人的沟通,并结合自身的经营情况和可动用资源,计划对原重组方案进行优化调整,提供新的整体重组方案。
截至目前,已经有远洋集团、佳兆业等房企完成了境外债的重组;富力地产等房企完成了境内债的重组。从各家房企公布的时间表来看,预计今年也将有更多房企会完成债务重组。
编辑:王柘
声明:新华财经为新华社承建的国家金融信息平台。任何情况下,本平台所发布的信息均不构成投资建议。如有问题,请联系客服:400-6123115












